Figure 1
From: Metformin prevents cell tumorigenesis through autophagy-related cell death

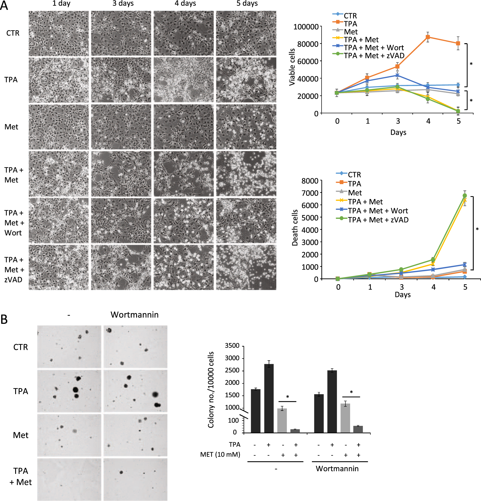
Effect of metformin on tumor promotion in JB6 P+ cells. Tumor promotion was induced with TPA and analyzed by (A) anchorage-dependent (adherent cells) and (B) –independent (soft agar) growth assays. JB6 cells were treated with TPA (10 ng/ml) and metformin (10 mM) for 5 days (adherent cells) or 3 weeks (soft agar); autophagy was inhibited with wortmannin (2 µM). Cell count of adherent cells and colony count of soft agar assays are shown as means ± SEM; N = 3, P < 0.001.