Figure 3
From: Metformin prevents cell tumorigenesis through autophagy-related cell death

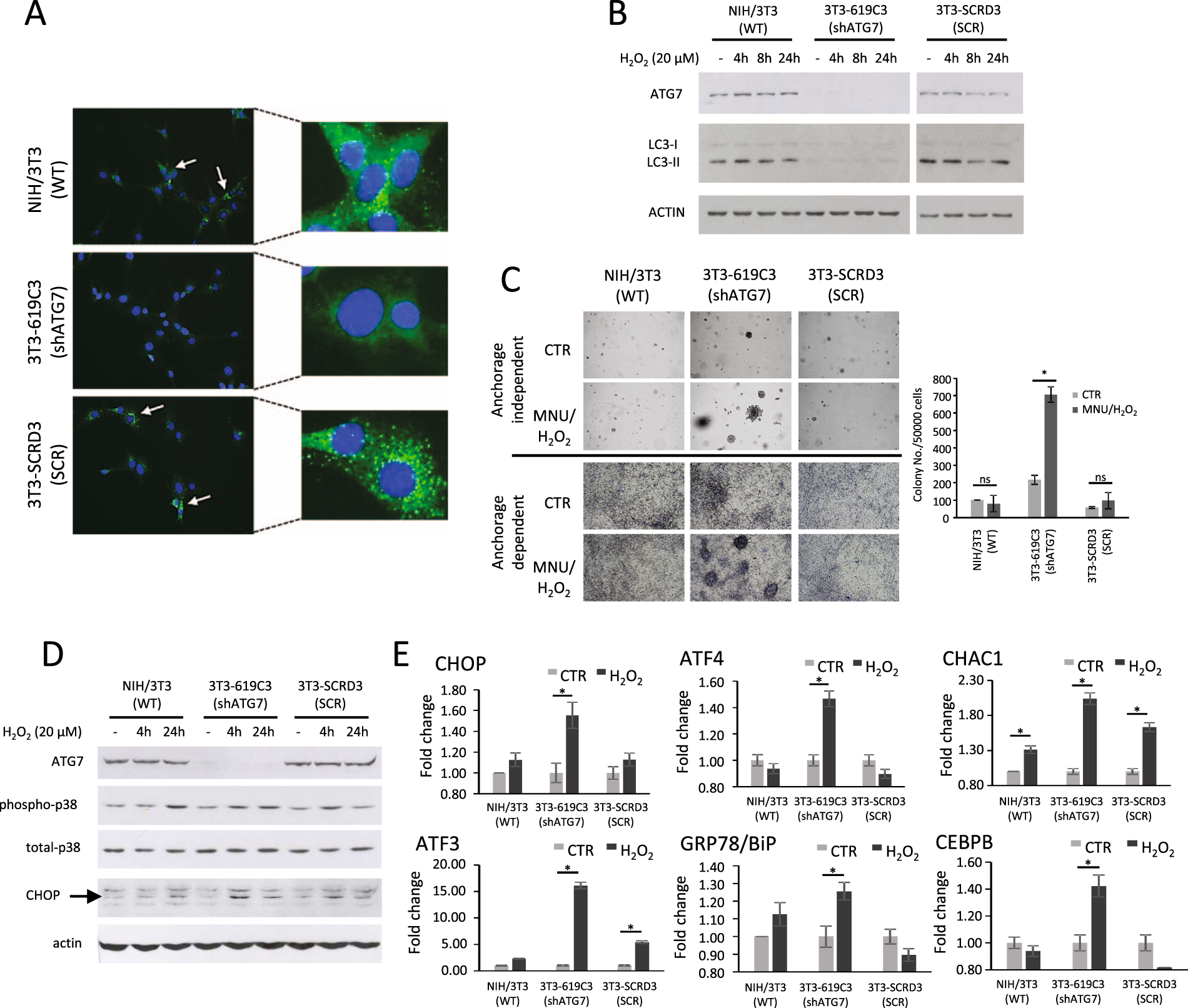
Induction of tumorigenesis in wild type, shATG7 and scrambled transfected NIH/3T3 cells, and unfolded protein response analysis. (A) Immunofluorescence analysis of LC3A/B protein in cells starved with serum-deprived medium for 4 hours. LC3A/B fluorescent puncta indicate autophagosome formation. (B) Western blotting analysis of ATG7 and LC3B-I/II in cells treated with H2O2 20 µM for 4, 8 and 24 hours. Actin was used as loading control. N = 3. Cropped blots are shown. Uncropped blots are presented in Supplementary Fig. S2. (C) Two-stage tumorigenesis induction. Cells were treated for 1 hour with MNU (50 µg/ml) and cultured up to three weeks in medium containing H2O2 (10 µM). Cell transformation was analyzed by anchorage-dependent (adherent cells) and –independent (soft agar) growth assays. Colonies were counted after 21 days. Data are means ± SEM; N = 3, P < 0.001. (D) Western blotting analysis of ATG7, phospho-p38 and CHOP in cells treated with H2O2 (20 µM) for 4 and 24 hours. Actin and total p38 were used as loading control. N = 3. Cropped blots are shown. Uncropped blots are presented in Supplementary Fig. S2. (E) Real-time PCR gene expression analysis of CHOP, ATF3, ATF4, GRP78/BiP, CHAC1 and CEBPB in cells treated with H2O2 (20 µM) for 4 hours. Data are means ± SD. N = 3, P < 0.01.