Figure 4

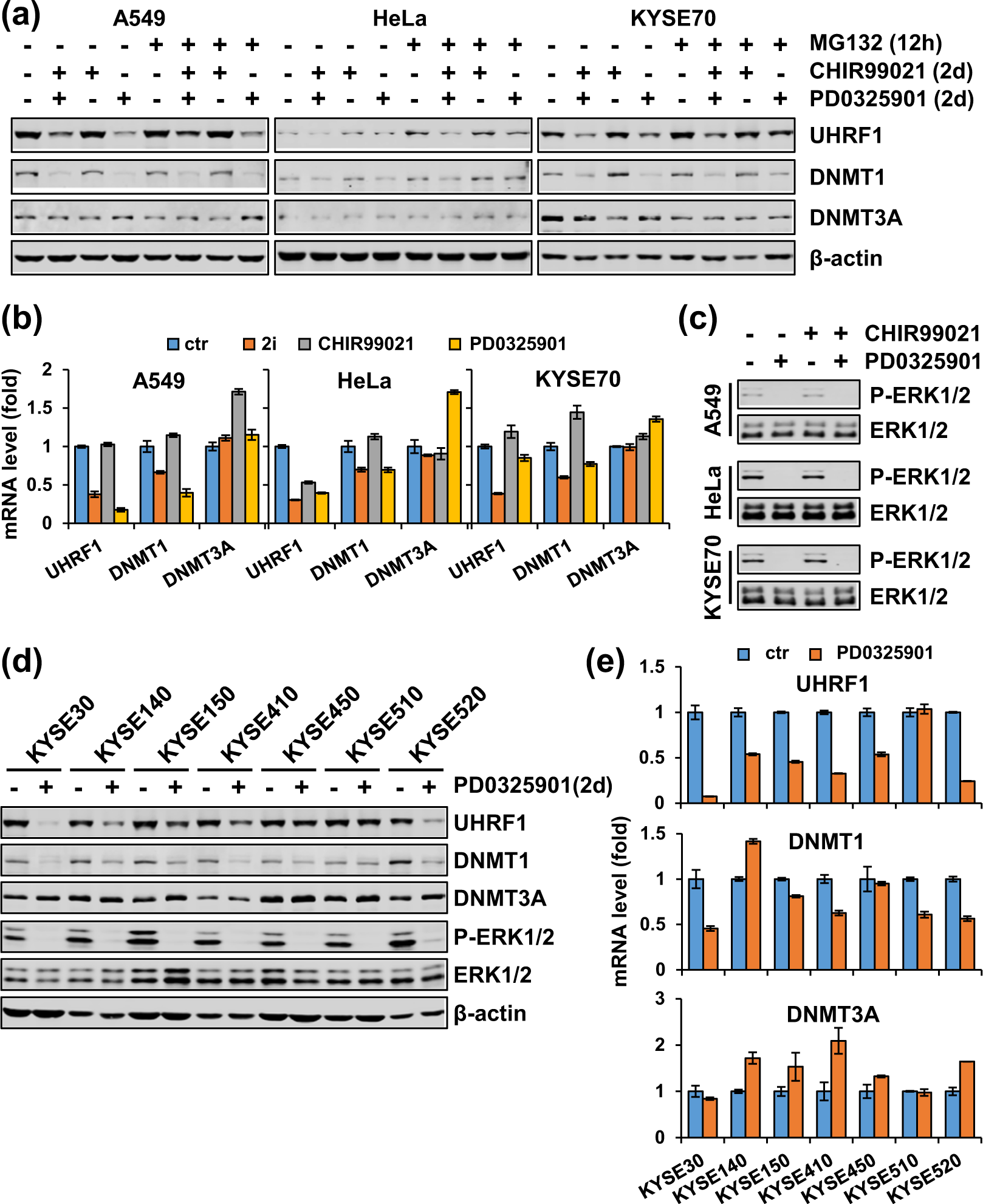
The MEK/ERK pathway broadly promotes UHRF1 and DNMT1 expression in cancer cells. (a) A549, HeLa and KYSE70 cells were first treated without or with PD0325901 or CHIR99021 individually or in combination for 36 hours and were then treated without or with MG132 for 12 hours before harvested for analysis of the levels of proteins by western blotting using antibodies as indicated. (b) A549, HeLa and KYSE70 cells were treated without or with PD0325901 or CHIR99021 individually or in combination for two days before cells were harvested for qPCR analysis for the levels of mRNAs for UHRF1, DNMT1 and DNMT3A. (c) Western blotting analysis showing that PD0325901 treatment completely blocked ERK1/2 phosphorylation in A549, HeLa and KYSE70 cells. The cells were treated with or without PD0325901 or CHIR99021 as indicated for 12 hours. (d,e) A panel of esophageal cancer cells were treated with PD0325901 for 2 days before harvested for analysis of the levels of various proteins by western blotting using antibodies as indicated (d) and the levels of mRNAs by qRT-PCR (e).