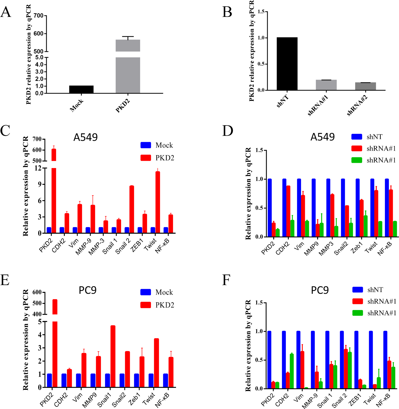
Figure 3

The expression of PKD2 and EMT markers after PKD2 knock-in and knock-down by qRT-PCR. (A,B) Evaluation of efficiency of PKD2 knock-in and Knock down in A549 cells. (C,E) The expression of EMT markers and transcription factors were significantly increased when PKD2 was upregulated. (D,F) The expression of EMT markers and transcription factors were significantly decreased when PKD2 was knocked down.