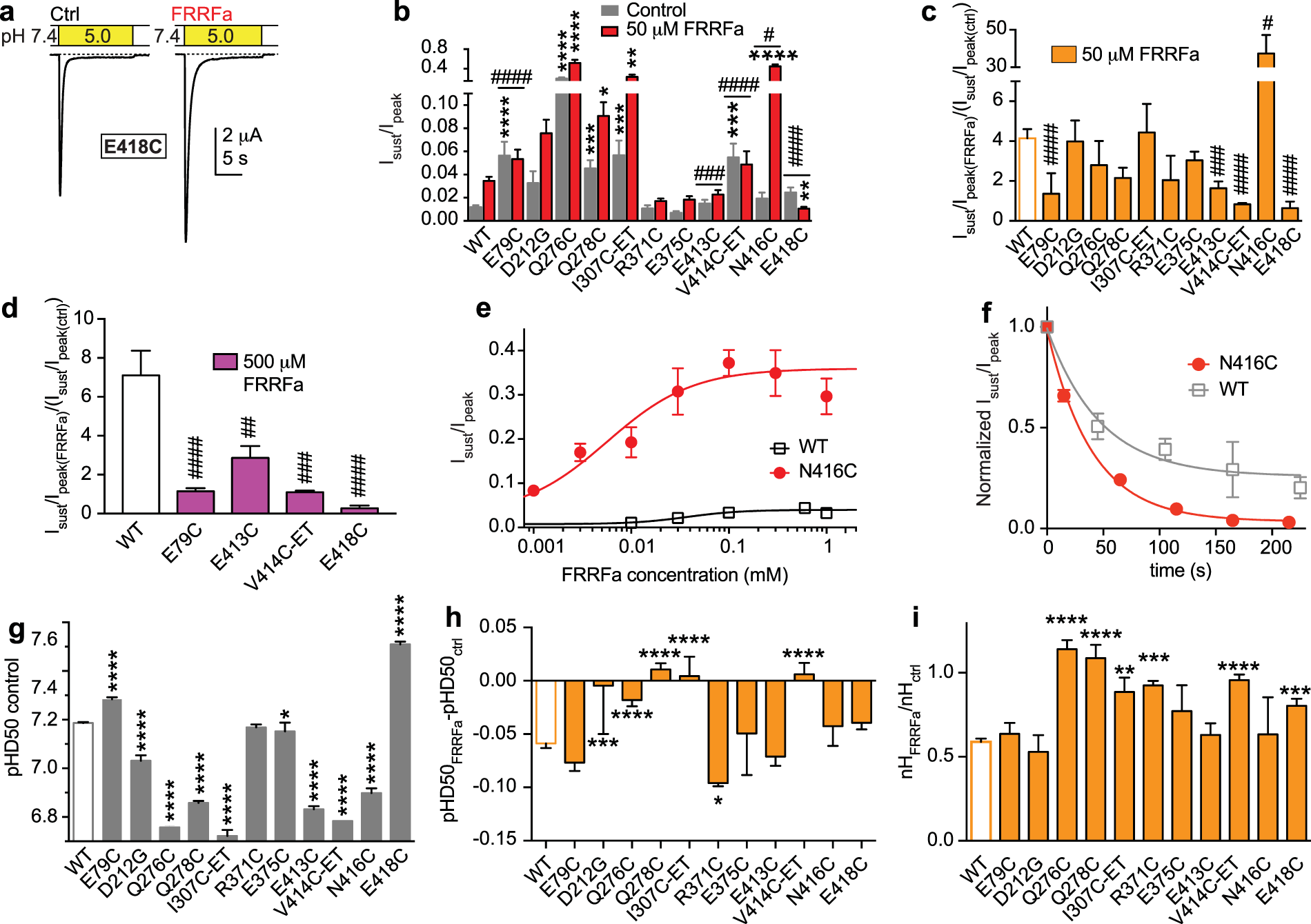
Figure 6

Mutations of the palm change FRRFa modulation of ASIC1a. Mutants containing “-ET” in their name had been exposed during 3 min to 1 mM MTSET prior to the experiment. (a) Representative current traces of the mutant E418C in the absence and presence of 50 μM FRRFa. (b) Bar graph of the Isust/Ipeak ratio induced by pH5 of WT and mutants as indicated (n = 5–41). For (b,g–i) *p < 0.05; **p < 0.01, ***p < 0.001, ****p < 0.0001, different from WT. (c) Ratio of 50 μM FRRFa-induced increase in Isust/Ipeak (n = 5–41). (d) Ratio of 500 μM FRRFa-induced increase in Isust/Ipeak (n = 5–11). For (b–d) #p < 0.05; ##p < 0.01; ###p < 0.001; ####p < 0.0001; ratio different from the ratio in WT. (e) FRRFa concentration-response curve of the Isust/Ipeak current ratio induced by pH5 in oocytes expressing N416C, n = 8. The WT curve is shown for comparison (n = 7–11). (f) Time course of disappearance of the FRRFa-induced sustained current in the N416C mutant and in WT. 50 μM FRRFa was applied for 45 s, and then washed out. The normalized Isust/Ipeak ratio is plotted as a function of time, and the solid line represents an exponential fit to the data, n = 9 (N416C) and n = 4 (WT). (g) pHD50 values obtained in the absence of FRRFa (n = 5–54). (h) The difference in pHD50 (pHD50FRRFa-pHD50ctrl) is plotted in the bar graph, n = 5–54. (i) Plot of the ratio nHFRRFa/nHctrl of the SSD pH dependence.