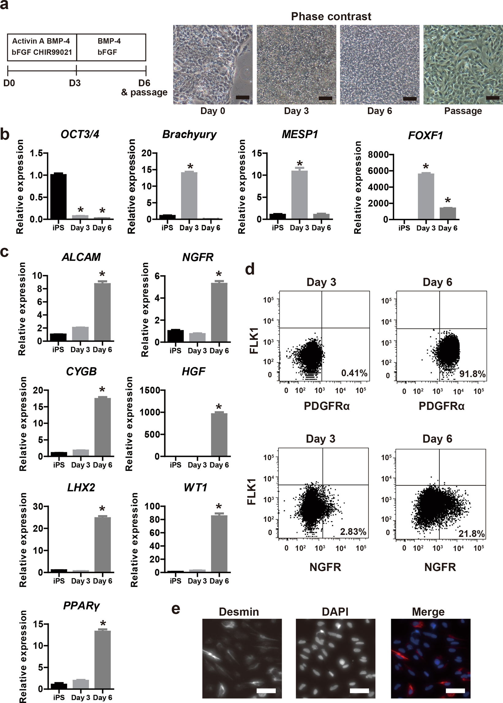
Figure 1

Differentiation of hepatic stellate cell-like cells derived from human induced pluripotent stem cells (iPS-HSCs). (a) Left panel: protocol for iPS-HSC differentiation. Culture medium was supplemented with the following factors: Days 1–3, 10 ng/ml basic fibroblast growth factor (bFGF), 10 μM CHIR99021, 30 ng/ml bone morphogenetic protein-4 (BMP-4), and 10 ng/ml activin A; Days 4–6, 100 ng/ml bFGF and 50 mg/ml BMP-4. Right panel: phase contrast views showing cells at day 0, day 3, and day 6 before passage, and at day 6 after passage. Scale bars: 100 μm. (b) Expression of OCT3/4, Brachyury, mesoderm posterior basic helix-loop-helix transcription factor 1 (MESP1), and forkhead box F1 (FOXF1) in human iPS-derived cells at day 0 (iPS cells), day 3, and day 6. The y-axis represents the ratio of expression relative to the means of day 0 (iPS cells). (c) Expression of activated leukocyte cell adhesion molecule (ALCAM), nerve growth factor receptor (NGFR), cytoglobin (CYGB), hepatocyte growth factor (HGF), LIM homeobox 2 (LHX2), Wilms tumor 1 (WT1), and peroxisome proliferator-activated receptor gamma (PPARγ) in human iPS-derived cells, which are related to differentiation of septum transversum mesenchyme (STM) and hepatic stellate cells (HSCs). The y-axis represents the ratio of expression relative to means of day 0 (iPS cells). (d) Flow cytometric analysis of human iPS-derived cells at day 3 and day 6. The x- and y-axis in the upper panels shows platelet derived growth factor receptor alpha (PDGFRα) and fetal liver kinase 1 (FLK1), respectively. The x- and y-axis in the lower panels shows NGFR and FLK1, respectively. (e) Immunostaining of desmin (red). Nuclei were stained with 4′, 6-diamidine-2′-phenylindole dihydrochloride (DAPI, blue). Scale bars: 50 µm. Based on these data, human iPS-derived cells at day 3 and day 6 were termed iPS-mesodermal progenitor (iPS-MP) cells and iPS-HSCs, respectively. Results represent the mean ± SD of three separate experiments. *P < 0.05.