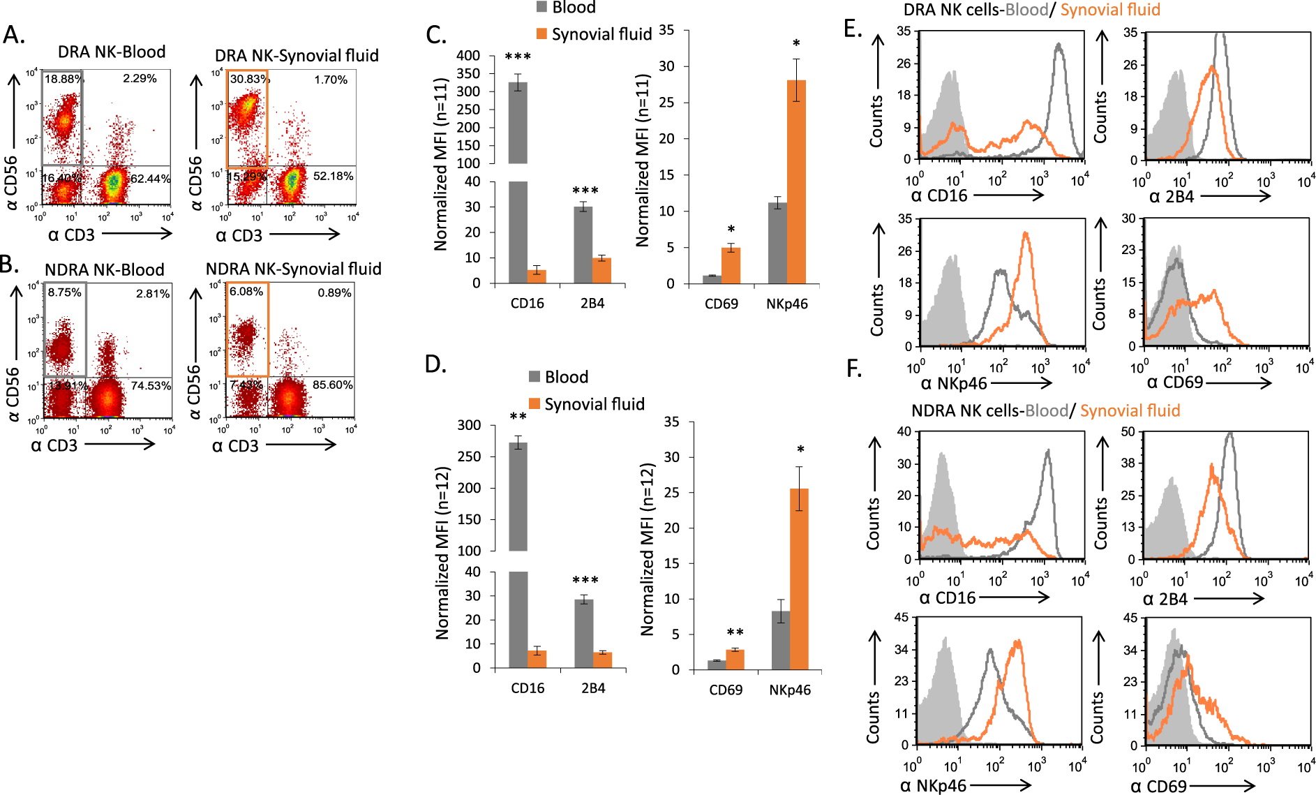
Figure 2

Alterations in NK receptors expressed on cells in blood and SFs of DRA and NDRA patients. (A,B) NK cells from peripheral blood (A, left, gray rectangle) or SFs (A, right, orange rectangle) of DRA, and blood and SFs NK cells of NDRA patients (B, left for blood, right for SFs) were double stained with anti CD56, anti CD3, and then triple stained with various monoclonal antibodies directed against different NK receptors. (C) Summary of data from FACS stainings of 11 DRA patients for the CD16, 2B4, NKp46 receptors and CD69 are presented as mean ± SE. (D) Summary of data from FACS stainings of 12 NDRA patients for the CD16, 2B4, NKp46 receptors and CD69 are presented as mean ± SE. Normalized MFI represents the specific MFI of an individual staining divided by the MFI of the background staining with an isotype control. Representative FACS staining of a DRA and NDRA patient is shown in E, and F, respectively. Open gray histograms show the staining of the receptors on cells from the peripheral blood. Open orange histograms indicate cells from the SFs. Filled gray histograms show the background staining of cells from the SFs with an isotype control. The backgrounds of the PBMCs were similar to the SF cells and are not shown in the figure. *p < 0.05. **p < 0.005. ***p < 0.0005.