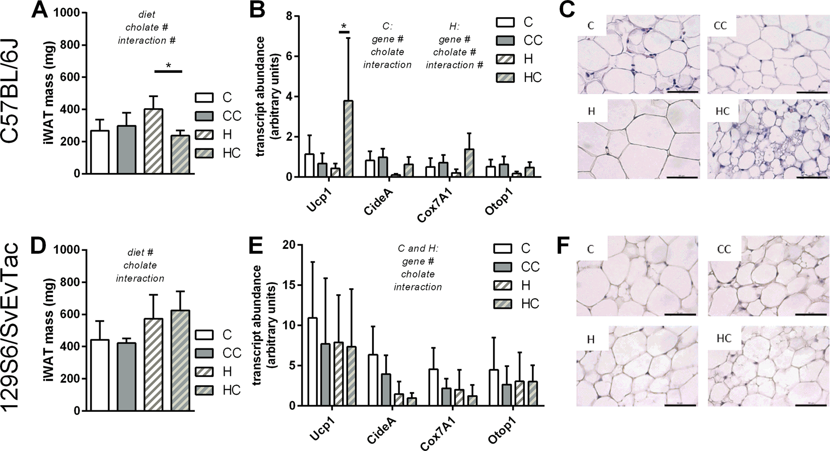
Figure 3

Dietary bile acid supplementation in two mouse strains, C57BL/6J (panels A–C) and 129S6/SvEvTac (panels D–F), with control (C) or high fat (H) diet and the respective versions supplemented with cholate (CC and HC). (A) Inguinal white adipose tissue (iWAT) mass after the 4 weeks feeding trial, mean ± SD. (B) Transcript abundance of uncoupling protein 1 (UCP1) in iBAT as shown in panel A, horizontal bar = mean. (C) Histological appearance of representative, hematoxylin-eosin-stained iWAT sections from the four diet groups, scale bar 50 µm. (D) Inguinal white adipose tissue (iWAT) mass after the 4 weeks feeding trial, mean ± SD. (E) Transcript abundance of uncoupling protein 1 (UCP1) in iWAT as shown in panel D, horizontal bar = mean. (F) Histological appearance of representative, hematoxylin-eosin-stained iWAT sections from the four diet groups, scale bar 50 µm. All bars are mean values ± SD; n = 6–7 (A + B) and 5–6 (D + E); results of 2-way-ANOVA in italics (A,B,D,E) with #significant effect, *significantly different (Sidak’s multiple testing post-hoc).