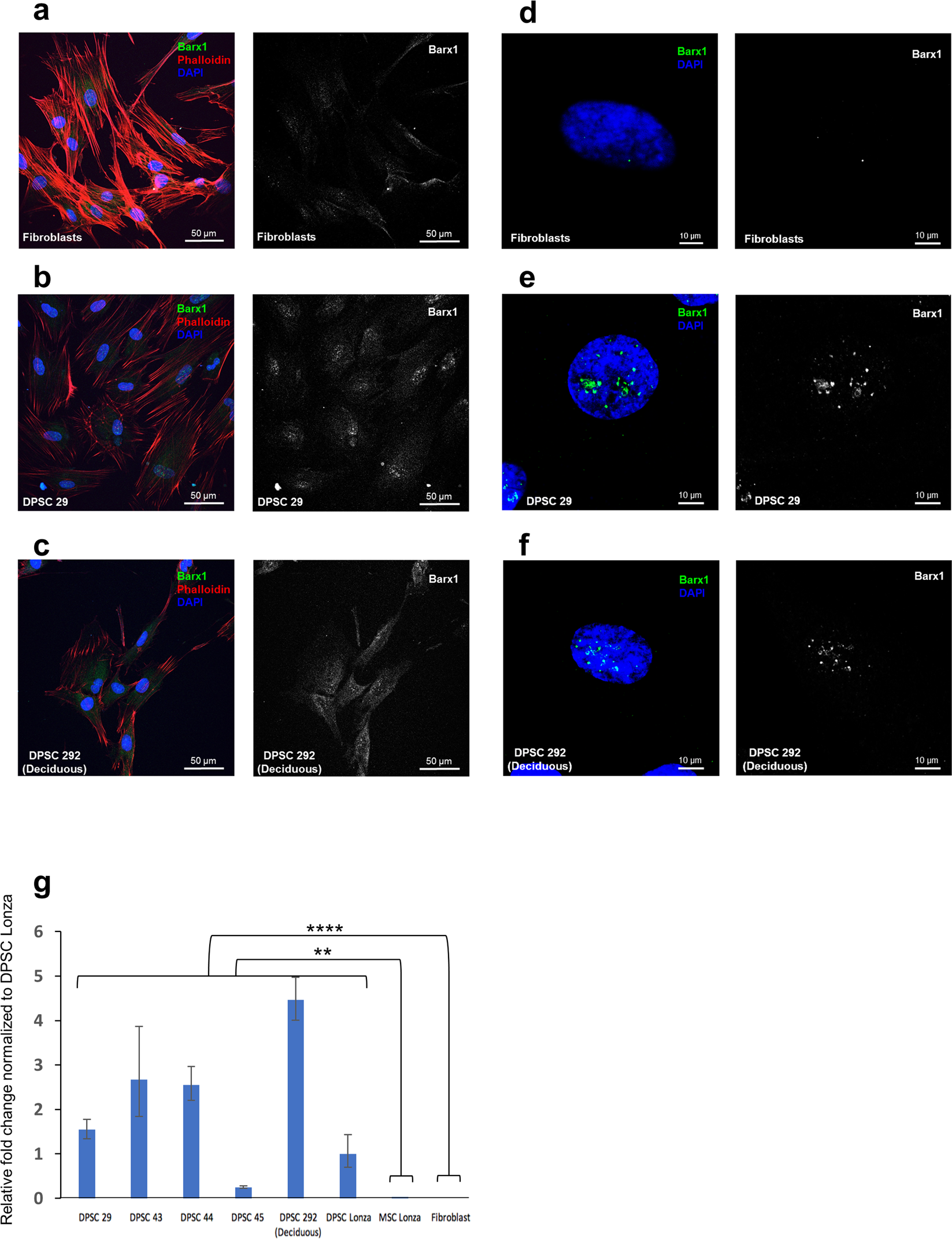
Figure 5

BARX1 gene as a new specific marker for DPSCs. (a–c) Immunofluorescent staining of Barx1 in skin fibroblasts, adult DPSCs (DPSC 29), and deciduous DPSCs (DPSC 292) at low power magnification. (d–f) Showing the nuclear localization of Barx1 transcription factor at high power magnification. Exposure settings and laser intensity of the confocal microscope were adjusted and normalized for fibroblasts, and same settings were used for the DPSCs. (g) Quantitative PCR reveals absence of BARX1 gene in BM-MSCs and in skin fibroblasts. Fold change normalized to DPSC Lonza. Significance was determined by unpaired Student’s t-test; n = 3–6 per cell line; **p < 0.01; ****p < 0.0001; Graph error bars are the means ± SEM.