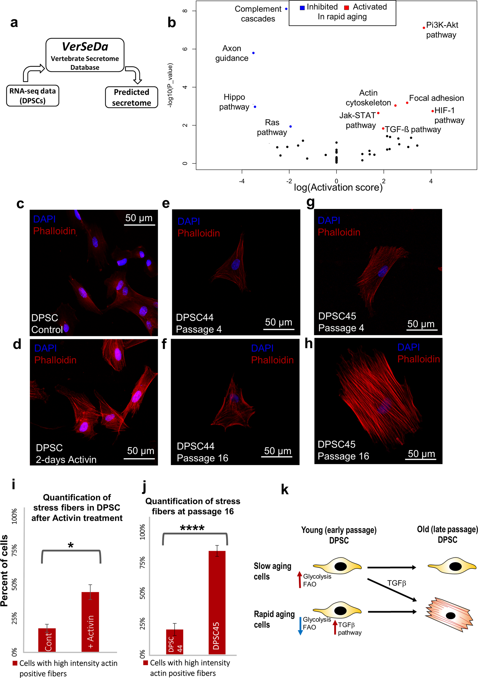
Figure 8

Activation of TGF-β pathway leads to formation of more actin stress fibers. (a) A simplified flowchart that shows the process of utilising VerSeDa secretome prediction utilities to analyse the predicted secretome in DPSC. (b) Signaling pathway impact analysis (SPIA) showing relatively activated or inhibited signaling pathways in rapid aging cell lines’ predicted secretome compared to slow aging cell lines. (False discovery rate < 0.1). (c,d) Activation of TGF-β pathway by adding Activin to the DPSCs growth media for 2-days increases actin stress fiber formation (d), compared to control (c). (e–h) Representative confocal images of DPSC 44 and DPSC 45 comparing the size and intensity of the actin fibers at passage 4, and passage16. (i) Quantification of stress fibers in early passage (P3) DPSC Lonza in control, and after treating with Activin for 2-days. Significance was determined by unpaired Student’s t-test; n = 100 cells were counted per condition; *p = 0.03; Graph error bars are the means ± SEM. (j) Quantification of cells with senescence phenotype at passage 16 in DPSC 44 and DPSC 45. Significance was determined by unpaired Student’s t-test; n = 100 cells were counted per condition; *p = 0.0005; Graph error bars are the means ± SEM. (k) Hypothetical model: DPSCs transcriptome and metabolic analysis suggest that low glycolysis and fatty acid oxidation (FAO) and upregulation of TGF-β activity at early passages are predictive for rapid aging phenotype in later passages.