Figure 3
From: Phage therapy against Pseudomonas aeruginosa infections in a cystic fibrosis zebrafish model

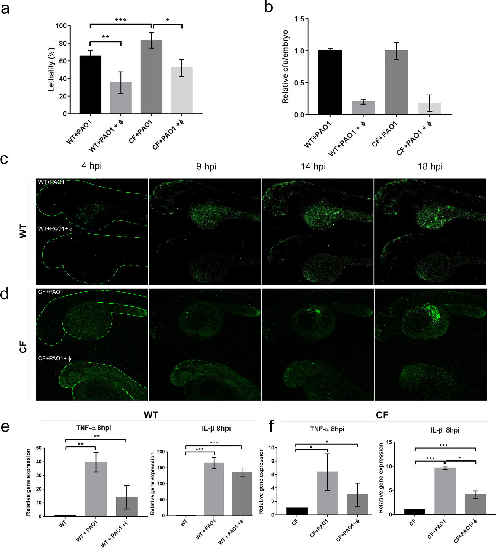
Efficacy of phage therapy in zebrafish. (a) Lethality at 20 hpi in WT and CF zebrafish embryos infected with PAO1 (+PAO1) and treated with the phage cocktail (+PAO1 + ϕ). The mean and SD reported are from six and four experiments, respectively, each with 25–40 embryos. Angular transformation was applied to percentage of lethality and one-way ANOVA followed by Duncan’s test was used to test for significance. (WT + PAO1) vs (WT + PAO1 + ϕ) p = 0.004; (WT + PAO1) vs (CF + PAO1) p = 0.0003; (CF + PAO1) vs (CF + PAO1 + ϕ) p = 0.018. (b) Bacterial burden in WT or CF embryos infected with PAO1 or PAO1 + ϕ. The relative percentage of cfu/embryo in PAO1 + ϕ vs PAO1 embryos are given. The mean and SD of three independent experiments is reported. (c,d) Progression of the infection in WT (c) and CF (d) embryos following PAO1 injection (upper embryo) and efficacy of the phage therapy in PAO1 + ϕ injected embryos (bottom embryo) at 4, 9, 14 and 18 hpi. (e) Expression levels of the TNF-α and IL-β genes measured by RT-qPCR at 8 hpi in WT (e) and CF (f) embryos injected at 48 hpf. The mean and SD of four experiments are reported. Statistical significance was assessed by ANOVA followed by Duncan’s test: (e) for TNF-α, (WT) vs (WT + PAO1) p = 0.0018; (WT) vs (WT + PAO1 + ϕ) p = 0.007; (WT + PAO1) vs (WT + PAO1 + ϕ) p = 0.22 n.s.; for IL-β, (WT) vs (WT + PAO1) p = 0.0002; (WT) vs (WT + PAO1 + ϕ) p = 0.0001; (WT + PAO1) vs (WT + PAO1 + ϕ) p = 0.94 n.s.; (f) for TNF-α, (CF) vs (CF + PAO1) p = 0.015; (CF) vs (CF + PAO1 + ϕ) p = 0.019; (CF + PAO1) vs (CF + PAO1 + ϕ) p = 0.77 n.s.; for IL-β, (CF) vs (CF + PAO1) p = 0.00014; (CF) vs (CF + PAO1 + ϕ) p = 0.0007; (CF + PAO1) vs (CF + PAO1 + ϕ) p = 0.031. For simplicity sake, in the figures *p < 0.05; **p < 0.01, ***p < 0.001.