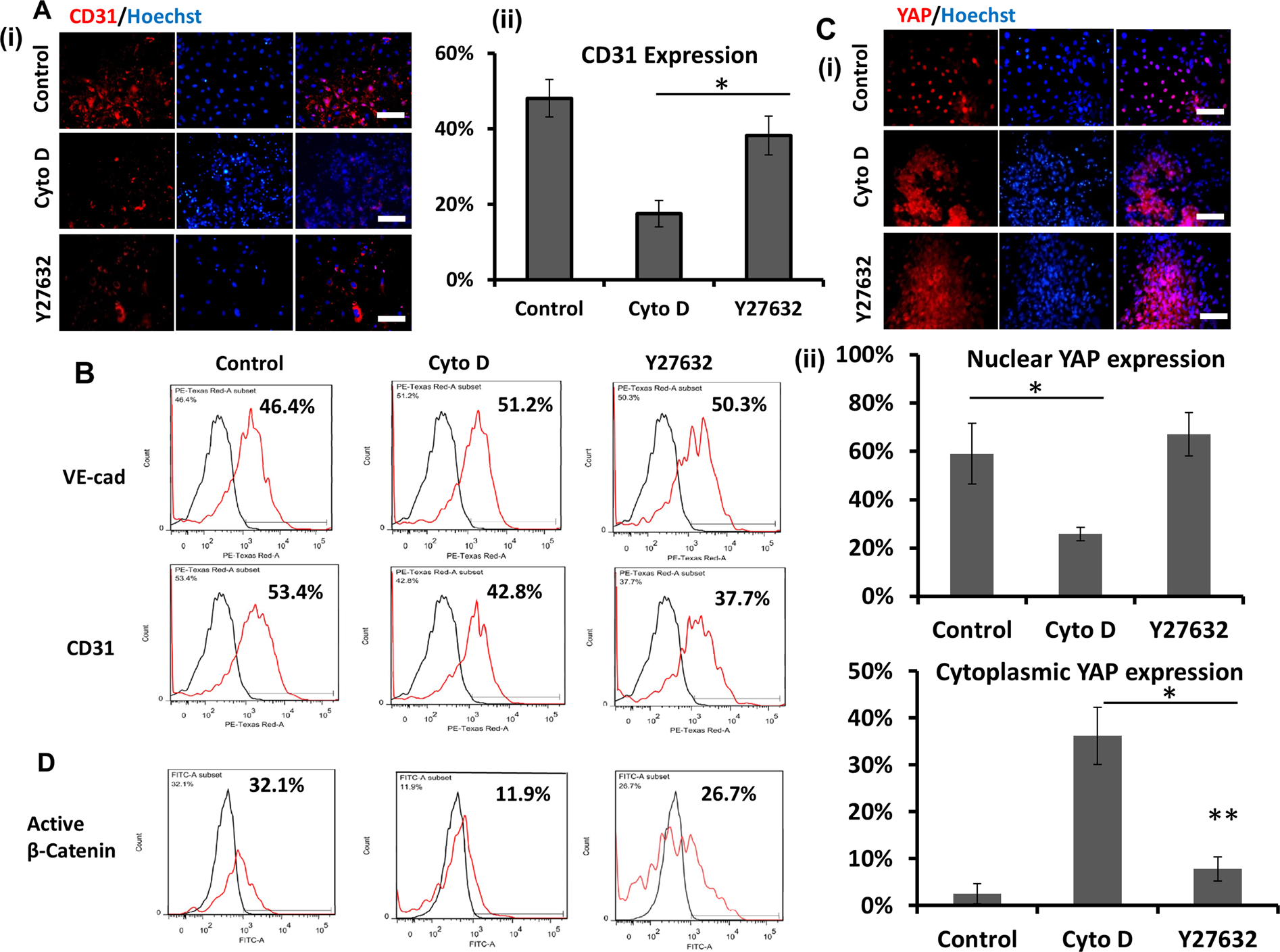
Figure 6

The effects of Cytochalasin D (CytoD) and ROCK inhibitor Y27632 (ROCKi) on cardiovascular spheroids formation. (A) (i) Representative fluorescent images of CD31 expression for CytoD (5 µM) and Y27632 (10 µM) treatment for 5 days after 15 day-differentiation. Scale bar: 100 μm. (ii) The quantitative analysis of CD31 (by image analysis). (B) The expression of CD31 and VE-cadherin by flow cytometry. (C) (i) Representative fluorescent images of YAP localization for CytoD (5 µM) and Y27632 (10 µM) treatment; (ii) The quantitative analysis of nuclear and cytoplasmic YAP expression (by image analysis). * and **indicate p < 0.05. (D) The expression of active β-catenin by flow cytometry. Black line: negative control; Red line: marker of interest.