Figure 2
From: Live-cell imaging of subcellular structures for quantitative evaluation of pluripotent stem cells

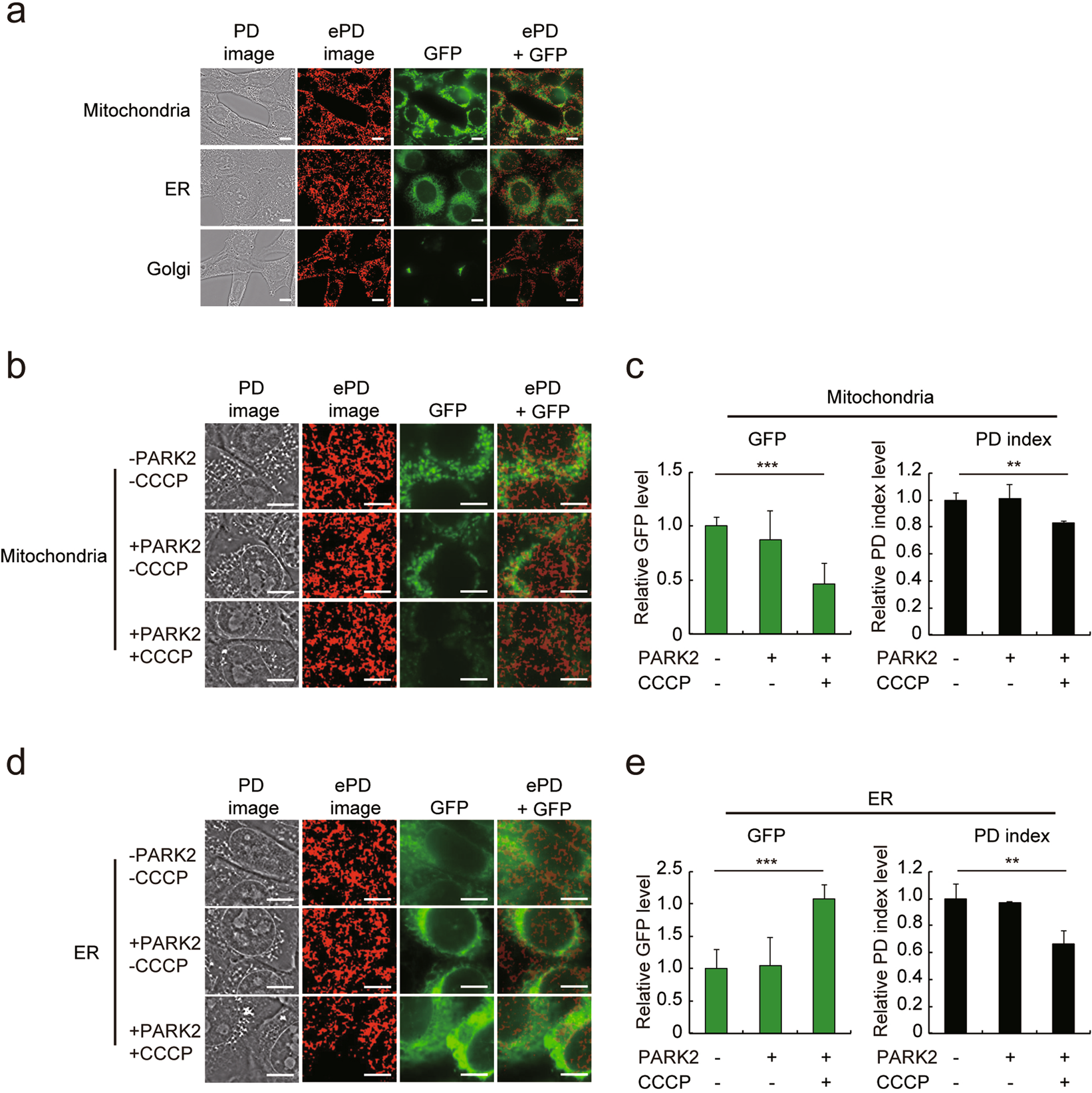
Assessment of subcellular organelles by the ePD image and PD index. (a) Overlapping localization of the red patches with mitochondria, the endoplasmic reticulum (ER) or the Golgi apparatus in ePD images. GFP fused with a localization signal of mitochondria, the ER or the Golgi apparatus was stably expressed in NIH3T3 cells, and the cells were observed by the PD imaging system to acquire PD images and GFP fluorescence images. Mitochondria, ER, and Golgi on the left side of images indicate localization of the expressed GFP. (b,c) Relationship of the mitochondrial content to the ePD image and PD index. NIH3T3 cells expressing GFP with a mitochondria-localization signal were induced to undergo mitophagy by expression of Park2 with or without treatment in the presence of 10 µM CCCP for 48 h. The PD imaging system was used to acquire PD images and GFP fluorescence images as well as to produce ePD images (b). The PD index and the level of GFP fluorescence were quantified from corresponding images (c). (d,e) Relationship of the ER content to the ePD image and PD index. NIH3T3 cells expressing GFP with ER-localization signal were analyzed in essentially the same way as in (b,c). Data represent means ± SEM of at least five images. **P < 0.01, ***P < 0.005. Scale bars, 10 µm.