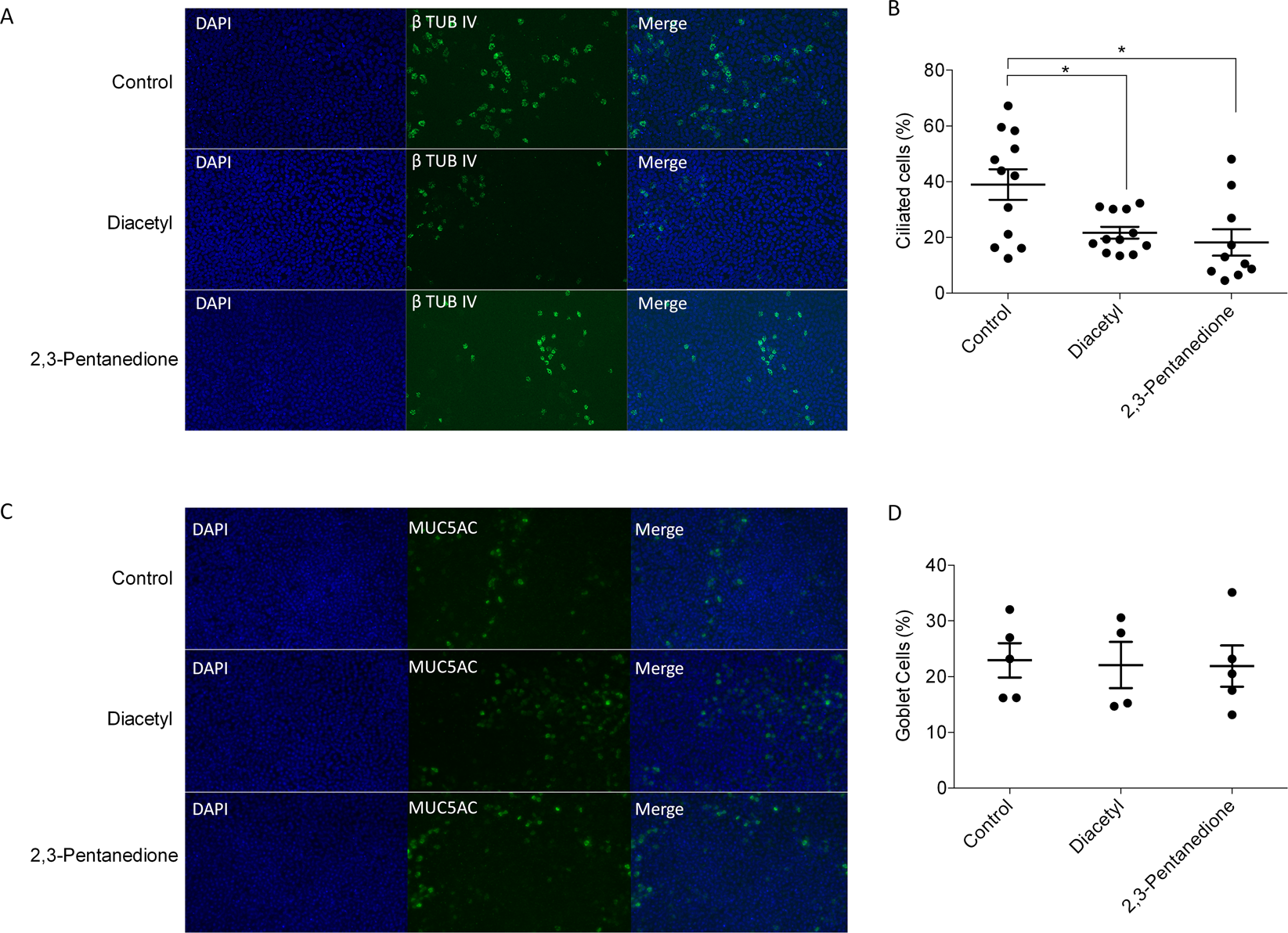
Figure 3

Immunofluorescence staining. NHBE cells at ALI day 14 were exposed to diacetyl (25 ppm) or 2,3-pentanedione (100 ppm) for 48 h and stained for β-tubulin IV (a marker for ciliated cells) or MUC5AC (a marker for goblet cells). (A) The first panel shows nuclei visualized by DAPI staining. The second panel shows ciliated cells stained for β-tubulin IV. Representative images are shown. (B) The number of ciliated cells was normalized to the number of total cells in the field of view. Each dot represents a single image. *P < 0.05 compared to control. N = 1–3 subjects. (C) The first panel shows nuclei visualized by DAPI staining. The second panel shows goblet cells stained for MUC5AC. Representative images are shown. (D) The number of goblet cells was normalized to the number of total cells in the field of view. Each dot represents a single image. *P < 0.05 compared to control. N = 3 subjects.