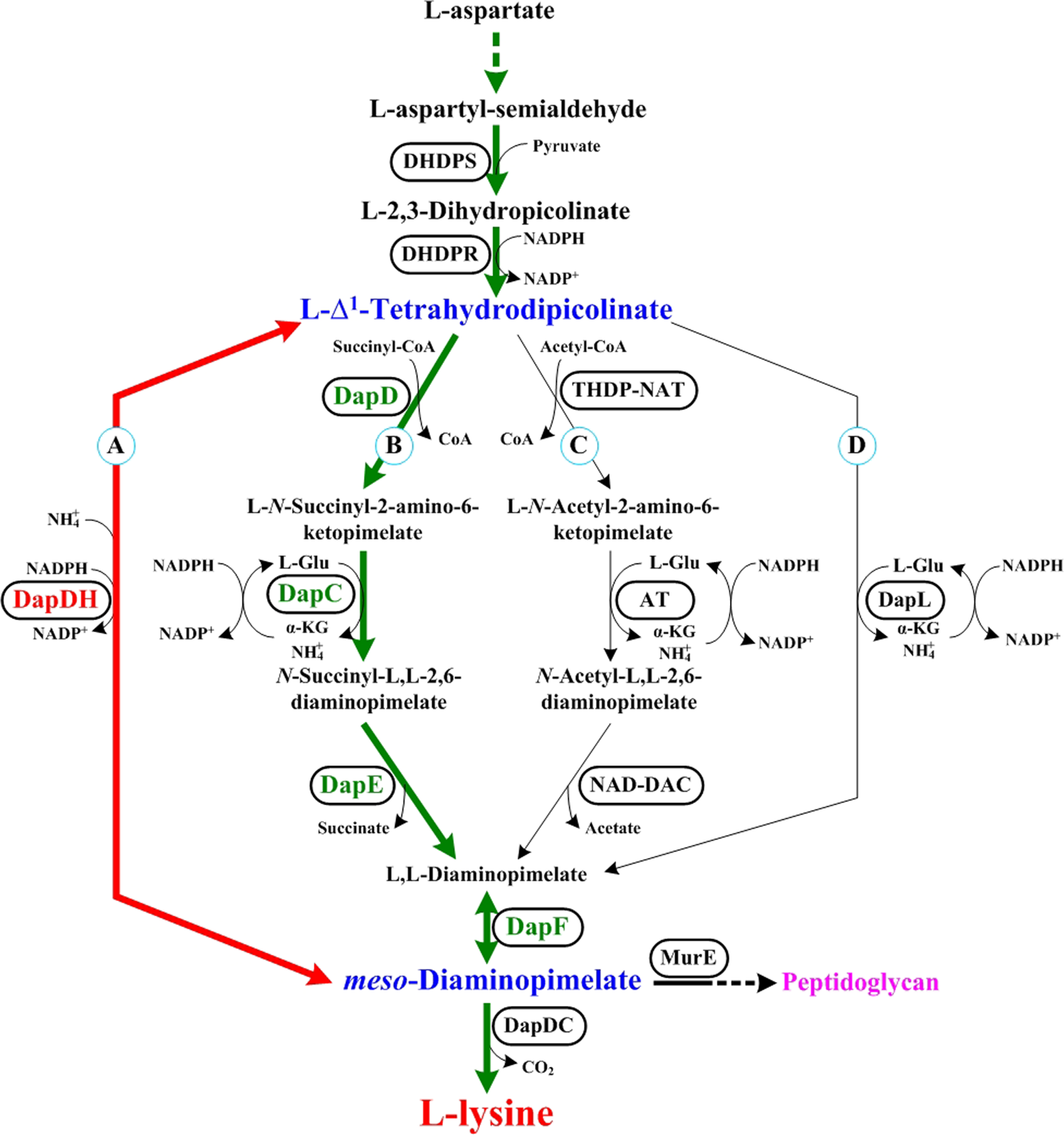
Figure 1

Variant pathways for the synthesis of meso-DAP/L-lysine in the prokaryotes, archaea, Chlamydia and plants: dehydrogenase pathway, (A) succinylase pathway, (B) acetylase pathway, (C) and aminotransferase pathway. (D) meso-DAP/L-lysine biosynthetic pathway present in E. coli is labeled as green lines. The introduced pathway in E. coli is labeled as red lines. Enzymes are listed in the boxes. Abbreviations: DHDPS Dihydrodipicolinate synthetase, DHDPR Dihydrodipicolinate reductase, DapDH meso-Diaminopimelate dehydrogenase, DapD Tetrahydrodipicolinate succinylase, DapC Succinyl-amino-ketopimelate transaminase, DapE N-succinyl-diaminopimelate desuccinylase, DapF Diaminopimelate epimerase, THDP-NAT Tetrahydrodipicolinate acetylase, AT N-acetylaminoketopimelate aminotransferase, NAD-DAC N-acetyl-diaminopimelate deacetylase, DapL Tetrahydrodipicolinate aminotransferase.