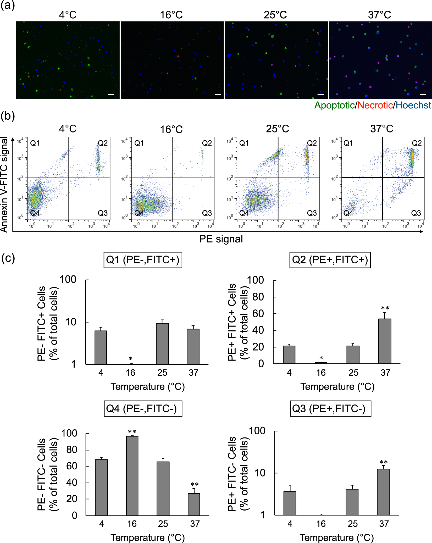
Figure 3

Analysis of Cell Death with Apoptotic and Necrotic Cell Markers. (a) Fluorescent imaging of the nuclei of all cells (blue, Hoechst 33342), apoptotic cells (green, Annexin V-FITC), and necrotic cells (red, EthD-III), from hiPSC-RPE cell suspensions after 24 hours preservation at each temperature. Scale bars = 50 µm. (b) Flow cytometry of samples from (a) with apoptotic (Annexin V-FITC) and necrotic (EthD-III) fluorescent labelling. Flow cytometric dot plots are representative of 6 experiments for each sample. (c) Quantitation of flow cytometric quadrants from (b) samples to discriminate viable cells and cells that are single or double-positive for necrotic and apoptotic markers. The bar chart shows the cell proportion in relation to the whole sample (Q1 and Q3 is logarithmic scale) (n = 6; mean ± SEM; *p < 0.05 and **p < 0.01 compared to all other temperatures; one-way ANOVA with Tukey’s post hoc pair-wise comparisons test).