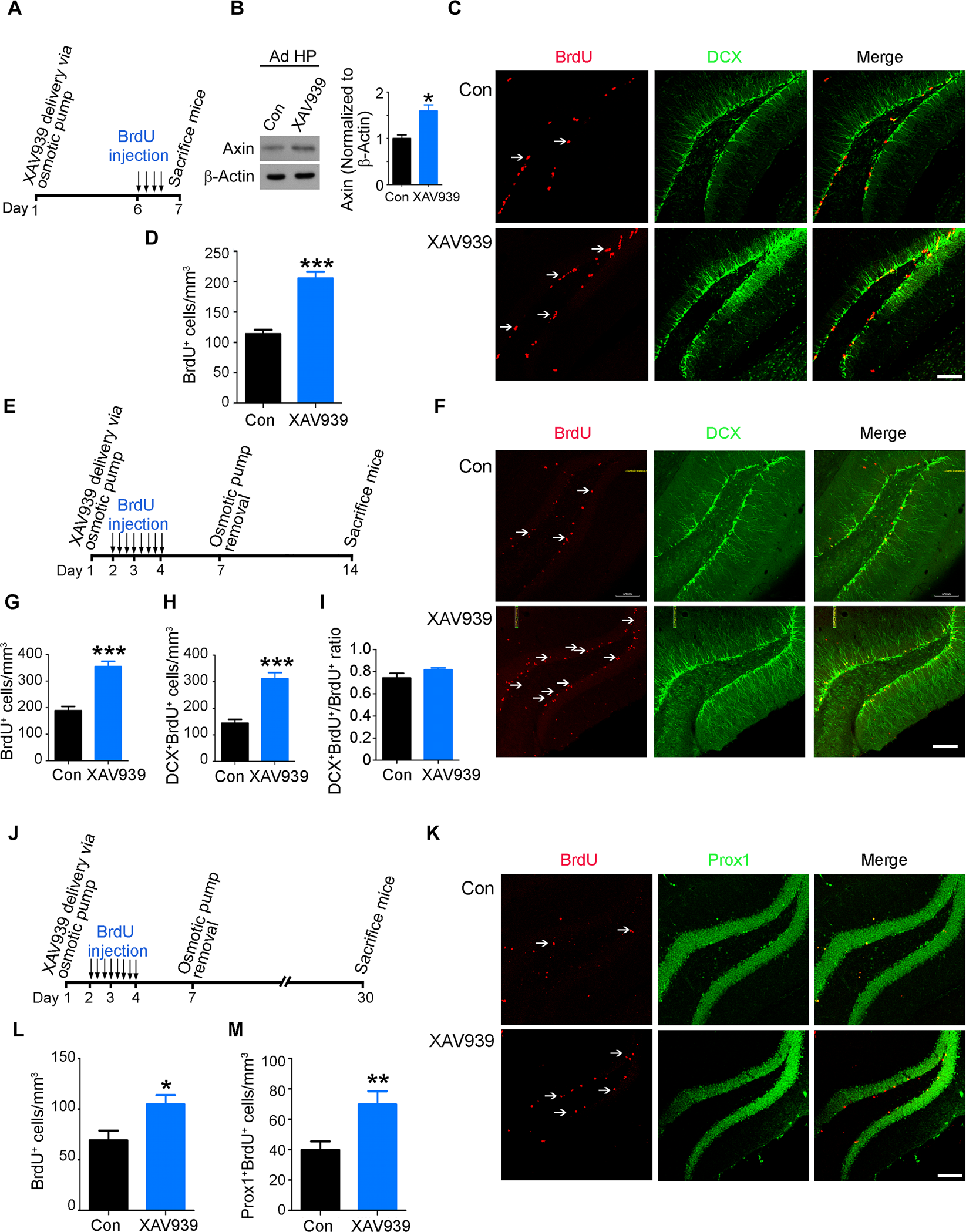
Figure 1

XAV939, an Axin stabilizer, enhances the proliferation of neural progenitor cells (NPCs) and neuron production in the adult mouse hippocampus. (A–D) XAV939 administration promoted the proliferation of adult hippocampal NPCs. (A) XAV939 and BrdU administration paradigm. (B) XAV939 administration increased Axin protein level in the adult mouse hippocampus. Western blots of Axin protein (actin as a loading control; left panels) and quantification graph (right panel); n = 3 mice per group. (C,D) XAV939 administration for 7 days increased the newly formed proliferating NPCs (BrdU+ cells; n = 4 mice per group). Representative images of the dentate gyrus (C) and quantification graph (D). (E–I) XAV939 enhanced the survival of NPCs and neuron production in the adult hippocampus. (E) XAV939 and BrdU administration paradigm. Representative images of the dentate gyrus (F) and quantification graphs showing the number of NPCs (BrdU+ cells); (G) newly differentiated neurons (DCX+BrdU+ cells); (H) and the ratio of newborn neurons (DCX+BrdU+) versus BrdU+ cells (DCX+BrdU+ cells/BrdU+); (I) 14 days after XAV939 administration (n = 4 mice per group). (J–M) XAV939 administration enhanced the integration of newly differentiated neurons into the dentate gyrus in the adult hippocampus. (J) Schedule of XAV939 and BrdU administration. Representative images of the dentate gyrus (K) and quantification graphs showing the BrdU+ cells (L) and newly formed neurons expressing Prox1 (Prox1+BrdU+ cells; (M) 30 days after XAV939 administration (n = 3 mice per group). The white arrows indicate the BrdU+ cells in the dentate gyrus. *p < 0.05, **p < 0.01, ***p < 0.001, Student’s t-test. Scale bar = 100 μm.