Figure 5
From: IL-10 produced by macrophages regulates epithelial integrity in the small intestine

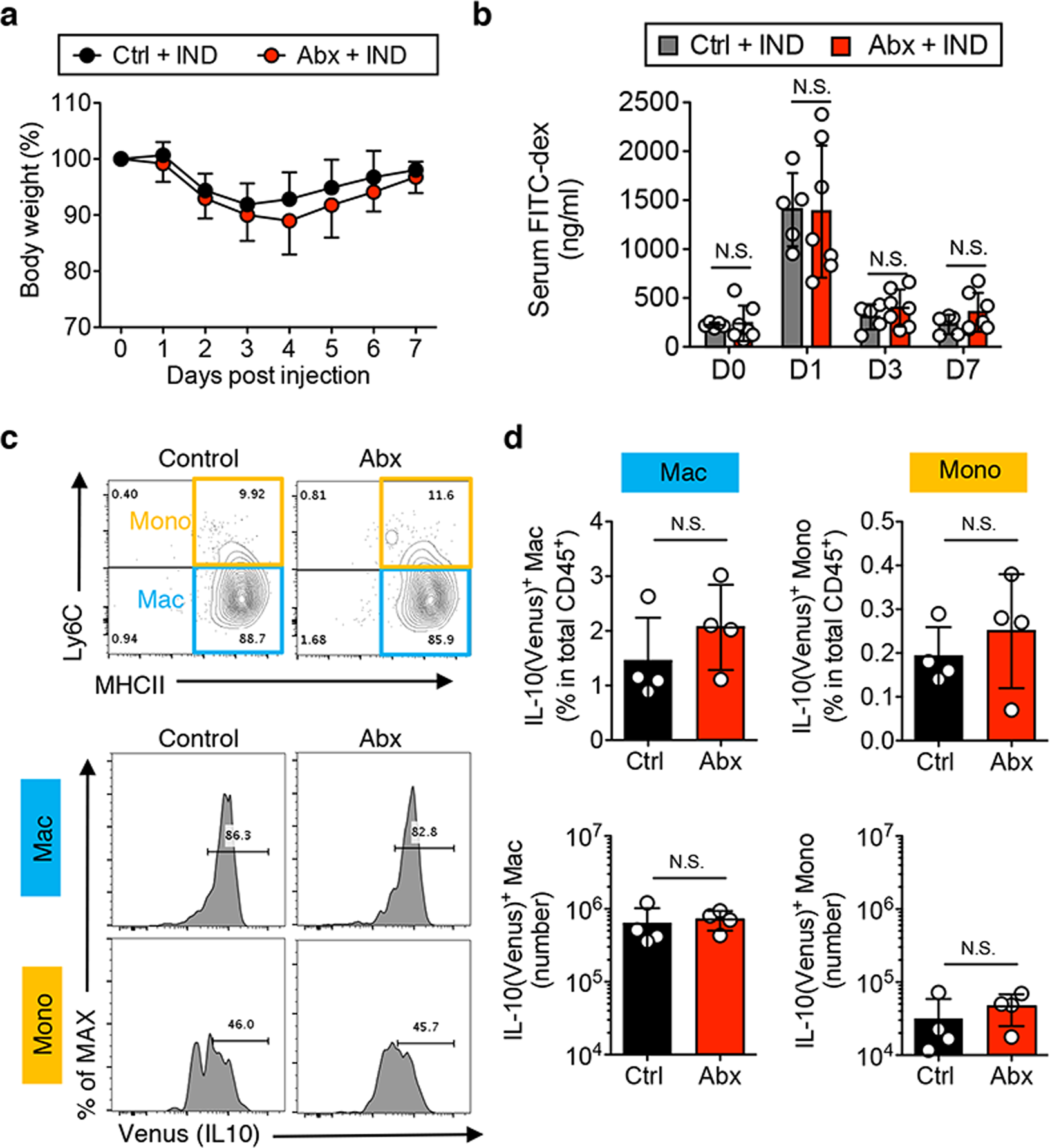
The gut microbiota is not required for recovery from SI injury. (a,b) SPF C57BL/6 mice were given a cocktail of antibiotic (Abx; vancomycin, neomycin, metronidazole and ampicillin) via oral gavage before (day −1) and after (day 1 and 3) IND injection. (a) Body weight change post IND injection. Data are given as mean ± s.e.m. (Control; N = 5, Abx; N = 7). (b) FITC-labeled dextran was administered by oral gavage. Leakage of FITC-dextran from the gut was measured (conc. in serum) one hour post administration. Assays were performed on indicated day post IND injection. Data are given as mean ± s.d. (Control; N = 5, Abx; N = 7). Dots indicate individual mice. N.S.; not significant by Student’s t-test (2-tailed). (c,d) IL-10Venus reporter mice were given a cocktail of Abx via oral gavage before (day −1) IND injection. One day post IND injection, SI samples were harvested and used to isolate SI LPMCs. Cell populations found in LPMCs were analyzed by flow cytometry. (c) Representative FACS plots of Ly6C and MHC-II expression in CD45+CD64+ cells (top) and IL-10 (venus) expression in CD45+CD64+MHC-II+Ly6Clo macrophages (Mac) and CD45+CD64+MHC-II+Ly6Chi monocytes (Mono) (bottom) are shown. (d) The percentages of total CD45+ cells (top) and the absolute numbers (bottom) of IL-10-producing (Venus+) CD45+CD64+MHC-II+Ly6Clo macrophages (Mac) and CD45+CD64+MHC-II+Ly6Chi monocytes (Mono) are shown. Data are given as mean ± s.d. (N = 4). Dots indicate individual mice. N.S.; not significant by Student’s t-test (2-tailed).