Figure 2
From: Rosiglitazone blocks first trimester in-vitro placental injury caused by NF-κB-mediated inflammation

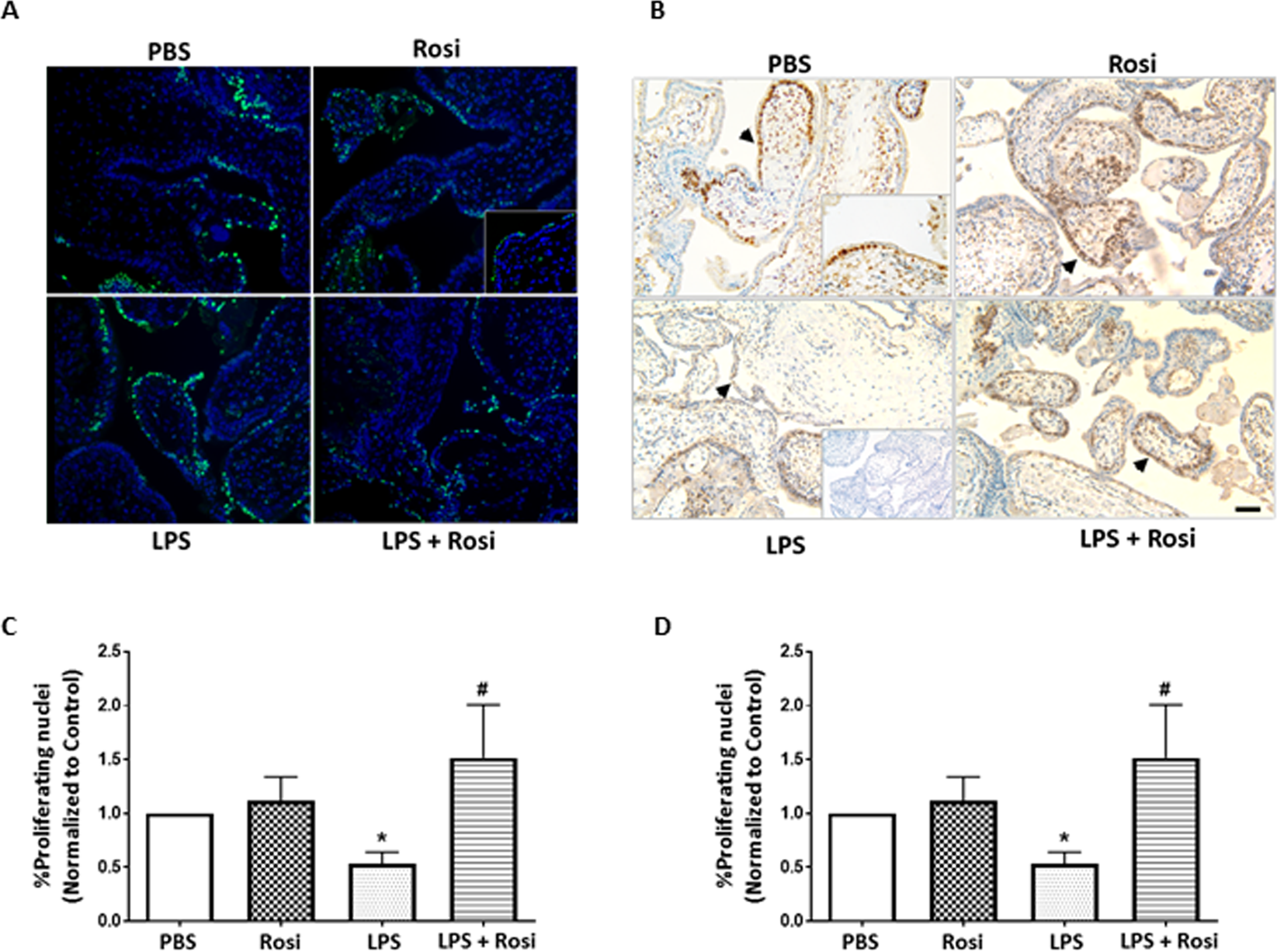
Rosiglitazone treatment reduced LPS induced apoptosis and increased proliferation 1st trimester human placental trophoblast. Representative image showing (A) TUNEL staining and (B) for positive PCNA staining across the 4 treatment groups, positive nuclei identified by green nuclei and brown color due to oxidation of DAB (black arrowheads) respectively. (C) Percentage of apoptotic trophoblast cells identified by TUNEL staining and (D) Percentage of proliferating trophoblast nuclei after 24 hrs of treatment. Insets show the IgG control (B) and 40X magnification (A,B). n = 4–8, ‘*’ indicates significance at p < 0.05 when compared to the PBS control group, ‘#’ indicates significance at p < 0.05 when compared to the LPS treated group. Scale bar: 50 µm.