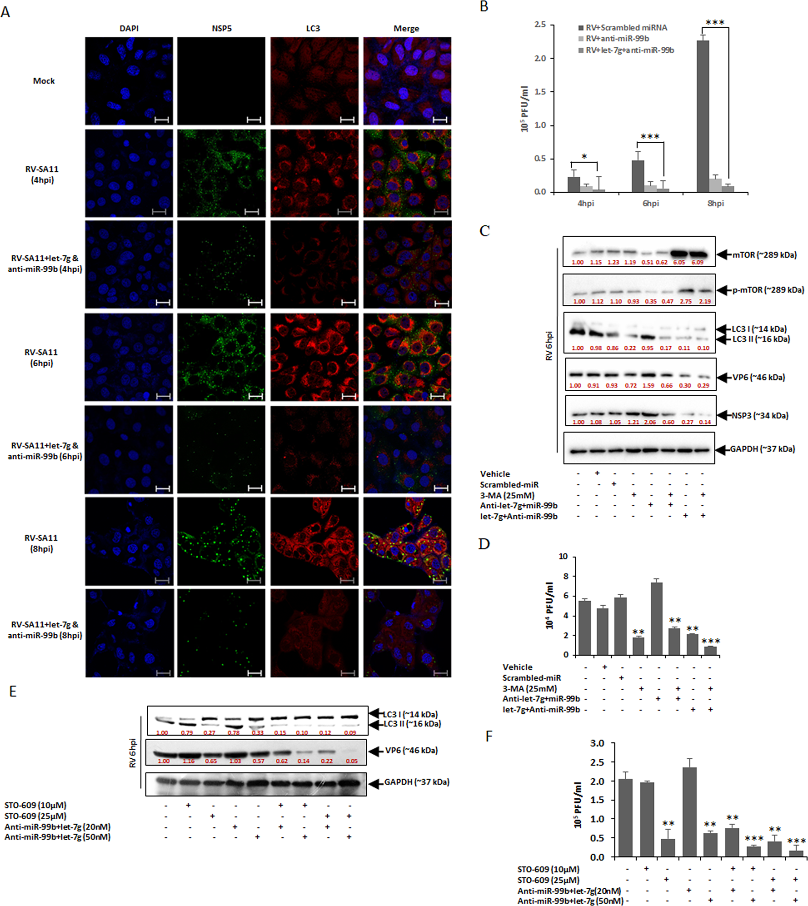
Figure 6

Ectopic expression of anti-miR-99b and let-7g blocks RV infection. (A) MA104 cells were transfected with anti-miR-99b and let-7g (50 nM) followed by RV-SA11 infection. Cells were then fixed, permeabilized at 4–8 hpi and stained with antibody against NSP5 to detect virus infection (green), endogenous LC3 (red). Scale bars: 20μm. (B) HT29 cells were transfected with control-miR, anti-miR-99b and/or mimic let-7g (50 nM) for 48 h followed by RV infection. Infectious virus particle was measured at indicated time points by virion quantification assay. (C) 3-MA treated HT29 cells were transfected with scrambled-miR, agonist or antagonist miRNA cocktail (50 nM) followed by infection with RV-SA11. The expression of mTOR, p-mTOR and LC3 lipidation were examined by immunoblot analysis. VP6 and NSP3 expressions were analysed in the same set of samples to ensure virus infection. (D) Infectious RV particle was measured by virion quantification assay in the same experimental conditions in presence of 3-MA at 6hpi. (E) HT29 cells were treated with STO-609 (10 µM and 25 µM) and/or antagonist miRNA cocktail (20 nM and 50 nM total concentration) in different combinations followed by immunoblotting using RV-VP6 specific antibody. (F) Virion quantification assay was done in the same experimental conditions for quantification of infectious RV particles. The results are presented as the means and standard deviations from at least three independent experiments.