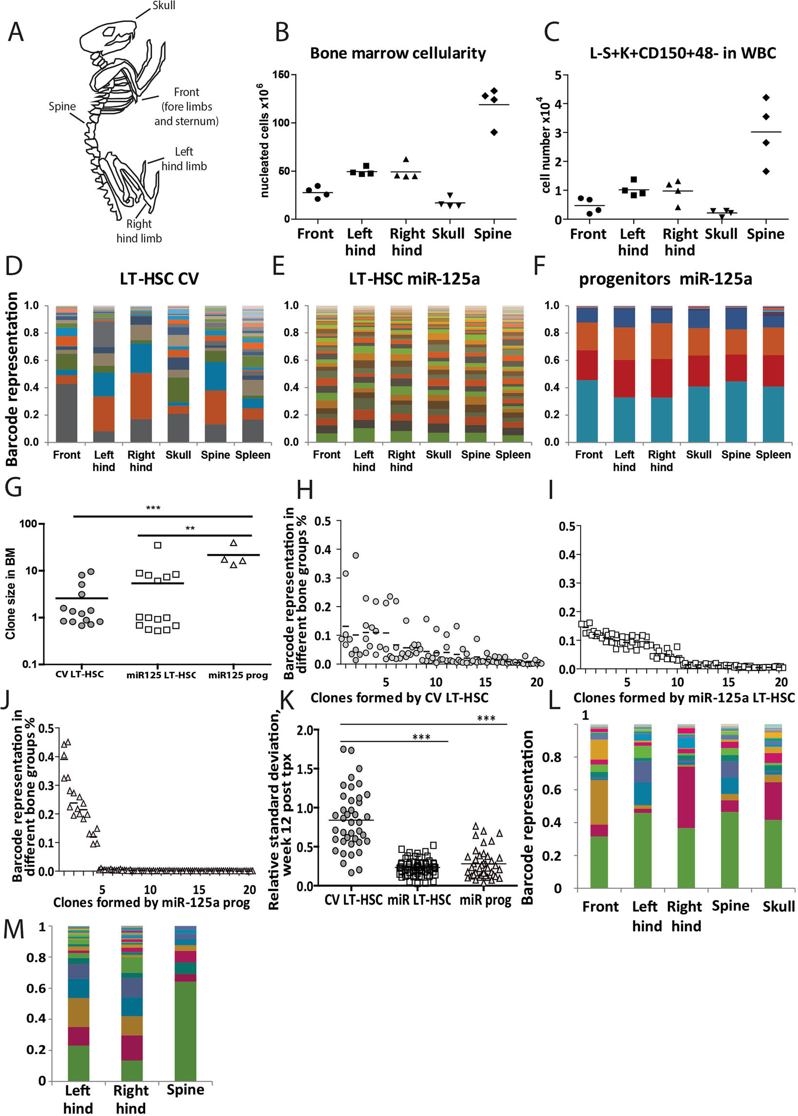
Figure 4

MiR-125a overexpression redistributes clones across the skeleton. (A) Schematic representation of the 5 bone groups that were analyzed. (B) Bone marrow cellularity (expressed as a total number of nucleated cells) and (C) Total number of LT-HSC (Lin-Sca+ Kit+ CD150+ 48-) isolated from various skeletal locations (D). Skeletal distribution of barcoded clones in control LT-HSC, (E) miR-125a overexpressing LT-HSC, or (F) Progenitors. (G) Comparison of the clone sizes formed in the bone marrow (of mice depicted in D–F). Progenitors OE miR-125a form fewer, larger clones as compared to CV LT-HSC (p < 0.0001, unpaired Student t-test, two-tailed) or miR-125a OE LT-HSC (p = 0.048, unpaired Student t-test, two-tailed). For the 20 most abundant clones we calculated their relative abundance in the skeletal site where they were found 12 weeks post transplantation in mice transplanted with control LT-HSC (H), with miR-125a overexpressing LT-HSC (I), and with miR-125a overexpressing progenitors (J). Similar patterns were observed in other analyzed mice (data not shown). (K) Relative standard deviations for the distribution of clones found in mice transplanted with CV LT-HSC (n = 2), miR-125a LT-HSC (n = 3), miR-125a progenitors (n = 2) at 12 weeks post transplantation. Horizontal lines indicate the mean value. The difference between the groups was assessed by two-tailed Mann-Whitney test (***P < 0.0001). (L,M) The skeletal distribution of miR-125a OE clones when transplanted at lower dose (cell dose in Suppl. Table 1), depicted are two individual mice.