Figure 5
From: Transparent Bendable Secondary Zinc-Air Batteries by Controlled Void Ionic Separators

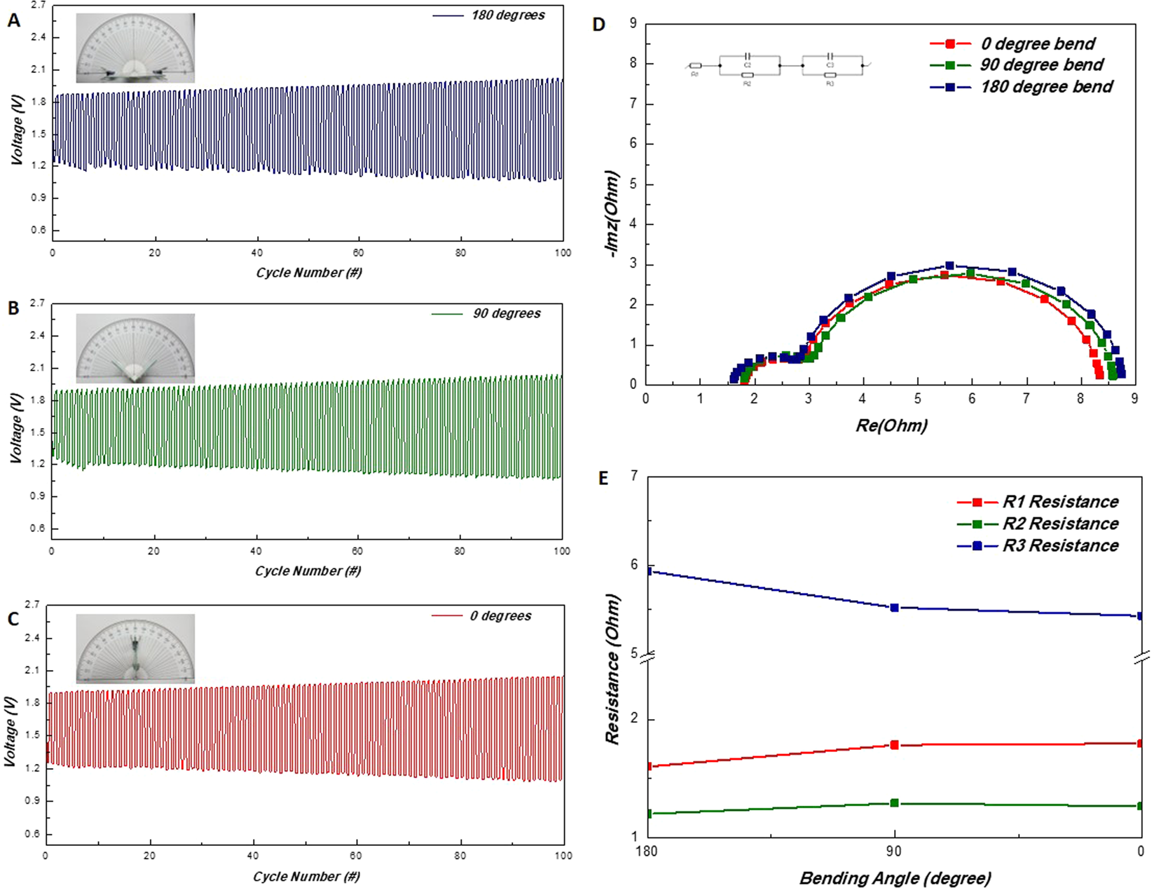
(A–C) Battery cycle results of the cell under various bending angles (180, 90 and 0°) and their corresponding states are shown in the inset photos. (D) Nyquist plots of the cell under the respected bending regimes and (E) the plotted R1, R2, R3 resistance trends.