Figure 4

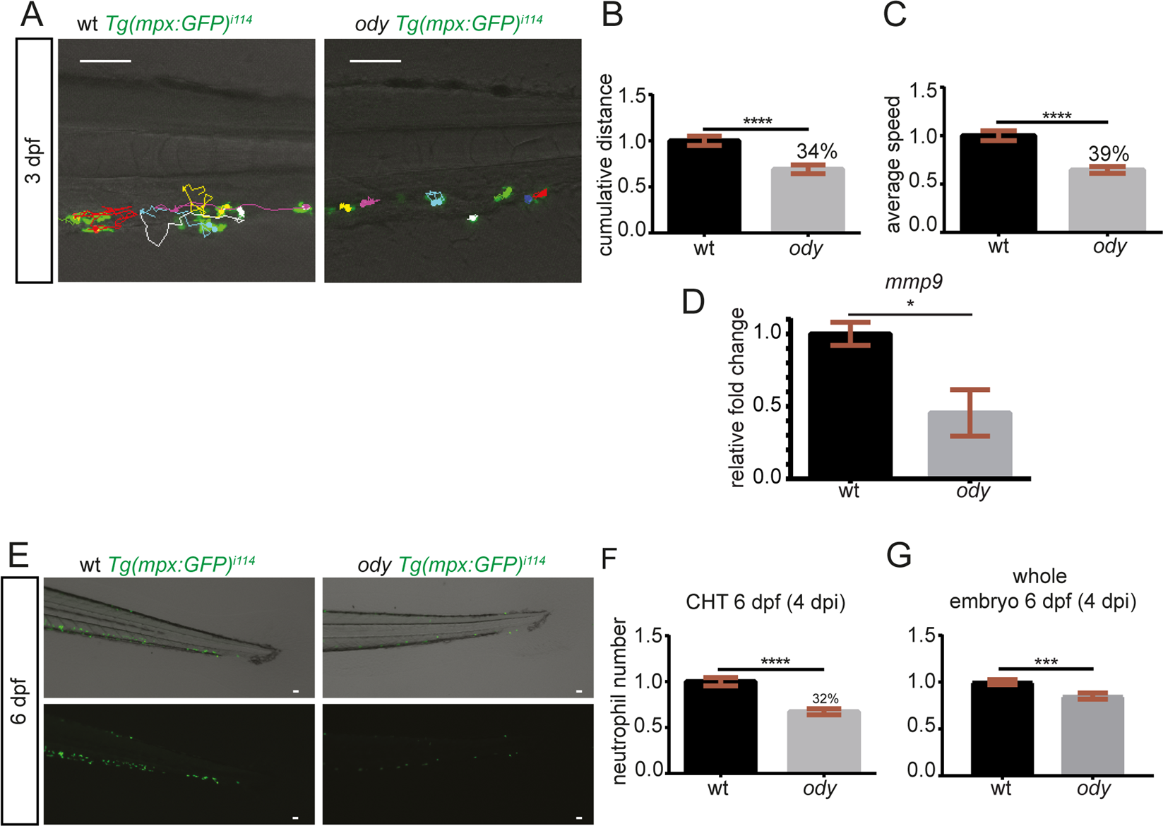
cxcr4b deficiency affects neutrophil physiological motility and development. (A) Neutrophil movement was recorded for 30 minutes and tracks showed reduced motility in ody compared to wt siblings in the tail fin region where tumor metastasis formation generally takes place. Scale bars: 50 µm. Time-lapse microscopy was performed using a Leica TCS SPE confocal microscope with a HC APO 20x DRY objective (0.7 N.A.). Neutrophil motility was assessed in wt and ody larvae at 3 dpf, measuring cumulative distance (B) and average speed (C) of each phagocyte, localized in the CHT region. (B) Un-paired t-test **** p < 0.0001 and (C) Un-paired t-test, with Welch’s correction ****p < 0.0001. Data are mean ± SEM of two independent experiments and values were calculated from 54 tracks (wt: n = 7) and 58 tracks (ody: n = 8). (D) mmp9 expression in 6 dpf ody and wt siblings. *p = 0.02, unpaired t-test. (E,F) Number of neutrophils in wt and ody in the CHT region at 6 dpf is shown. A lower neutrophil number was found in the CHT region in cxcr4b −/− larvae (32% reduction), as shown by top and bottom micrographs (E) and quantified in (F). Un-paired t-test **** p < 0.0001. Data are mean ± SEM of two independent experiments (wt: n = 35, ody: n = 36). (G) A significant reduction in total neutrophil number was found in ody larvae at 6 dpf. In (G) wt: n = 35, ody: n = 36. Data are mean ± SEM (pool of two independent experiments). Un-paired t-test with Welch’s correction ***p = 0.0007.