Figure 1
From: The 4717C > G polymorphism in periplakin modulates sensitivity to EGFR inhibitors

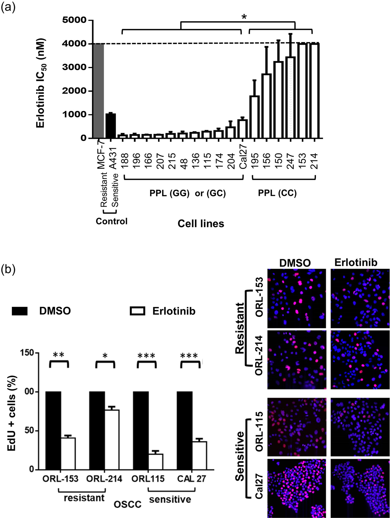
Effect of erlotinib on OSCC. (a) IC50 of OSCC cell lines towards erlotinib treatment with controls A431 (sensitive) and MCF-7 (resistant) at 72 h. 4 µM was the maximal concentration tested and marked by the dotted line. (b) Anti-proliferation effect of erlotinib at 1 µM was demonstrated on sensitive lines, Cal27 and ORL-115, but less evident in resistant lines, ORL-153 and ORL-214. EdU positive cells stained with Alexa Fluor 647 represents actively proliferating cells (pink), DAPI staining (blue) shows all viable cells, 20×. The graphs are the representative results of 2 experimental repeats in comparison to 0.01% DMSO. Error bars represent SEM for the replicates tested in 2 independent experiments. * denotes p < 0.05, ** denotes p < 0.01, *** denotes p < 0.005.