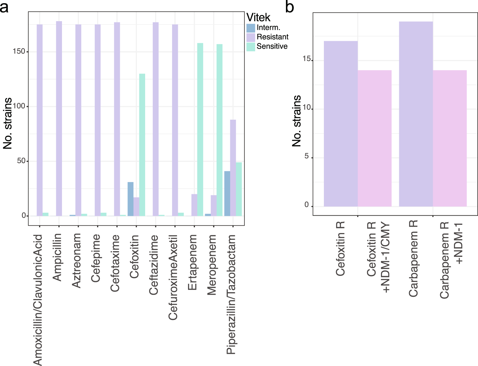
Figure 1

Resistance profiles. (a) Vitek data showing the number of strains read as sensitive, intermediate or resistant against the respective antimicrobial. (b) Isolates resistant against cefoxitin or carbapenems were assessed for the presence of genes expected to confer this resistance, highlighting a small gap of strains with non-predicted resistance mechanisms.