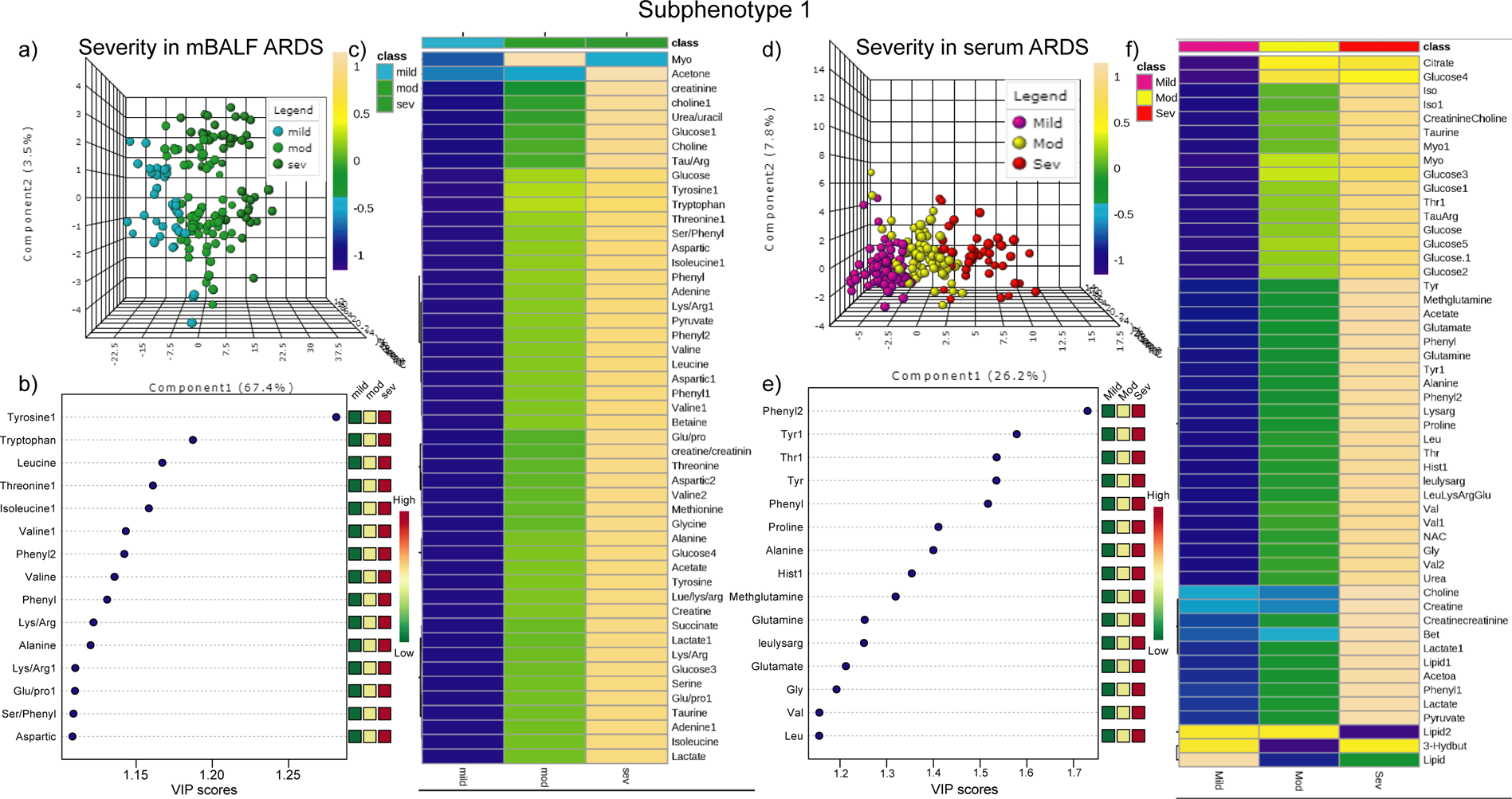
Figure 3

Subphenotype 1 of ARDS based on P/F ratio shown as (a) 3D score plot of PLS-DA (b) VIP plot and (c) heat map in mBALF and (d) 3D score plot of PLS-DA (e)VIP plot and (f) heat map in serum.

Subphenotype 1 of ARDS based on P/F ratio shown as (a) 3D score plot of PLS-DA (b) VIP plot and (c) heat map in mBALF and (d) 3D score plot of PLS-DA (e)VIP plot and (f) heat map in serum.