Figure 4
From: Interleukin-13 receptor α2 is a novel marker and potential therapeutic target for human melanoma

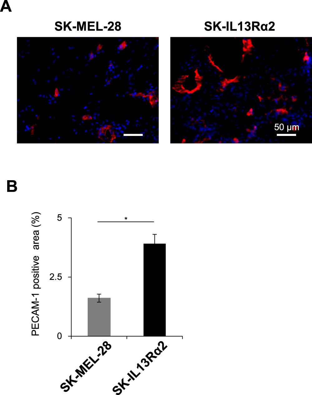
Effects of IL13Rα2 expression on tumour angiogenesis. (A) Sections of the tumours derived from the SK-MEL-28 (n = 5) and SK-IL13Rα2 (n = 6) cells were subjected to immunofluorescence staining with the anti-PECAM-1 antibodies. Scale bar: 50 μm. (B) PECAM-1 positive area represented as a fraction of the total image area. All values are mean ± SE. *p < 0.05; Student’s t-test.