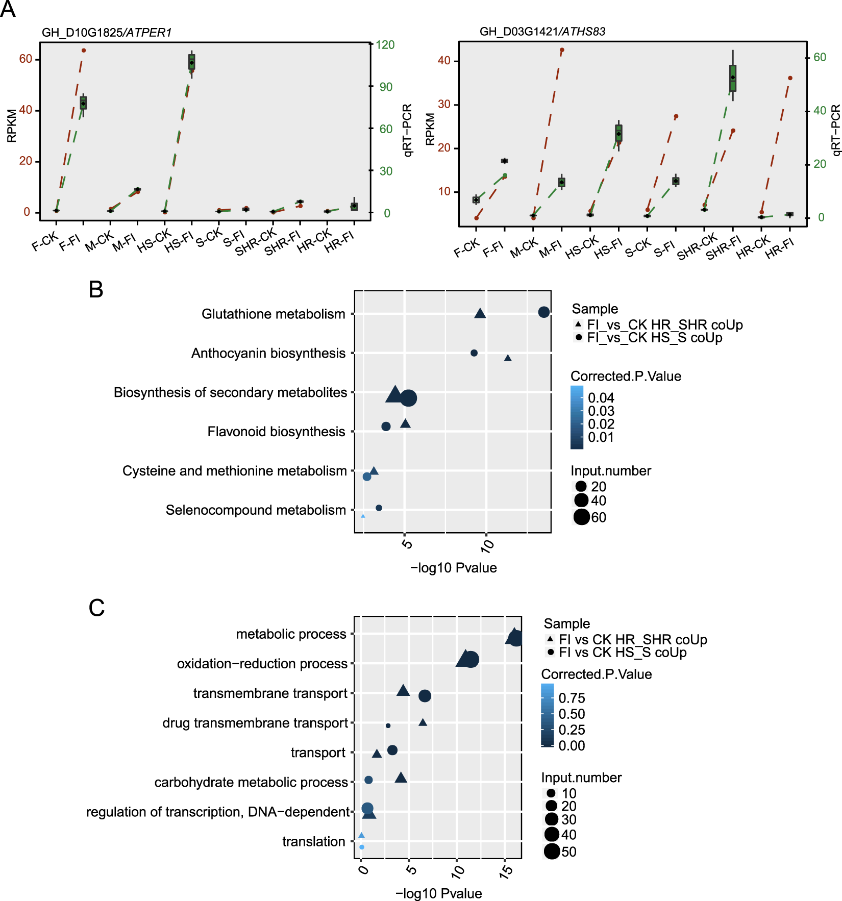
Figure 2

qRT-PCR validation and functional enrichment analysis of co-DEGs in the four RILs. (A) Line plot showing consistent changes in expression between RNA-seq (FPKM) and qRT-PCR for two selected DEGs. ACT7 was used as an internal control to obtain the relative expression level of each DEG in the qRT-PCR experiment. Three replicates were used for qRT-PCR experiments. (B) Enriched functional KEGG pathways of co-upregulated DEGs in resistant and susceptible groups. Colors represent corrected p values; the size of the circle or triangle represents the number of genes in each term or pathway; the shape represents the two co-DEG groups, which were the same in (C). (C) Enriched functional BP terms of the co-upregulated DEGs in resistant and susceptible groups.