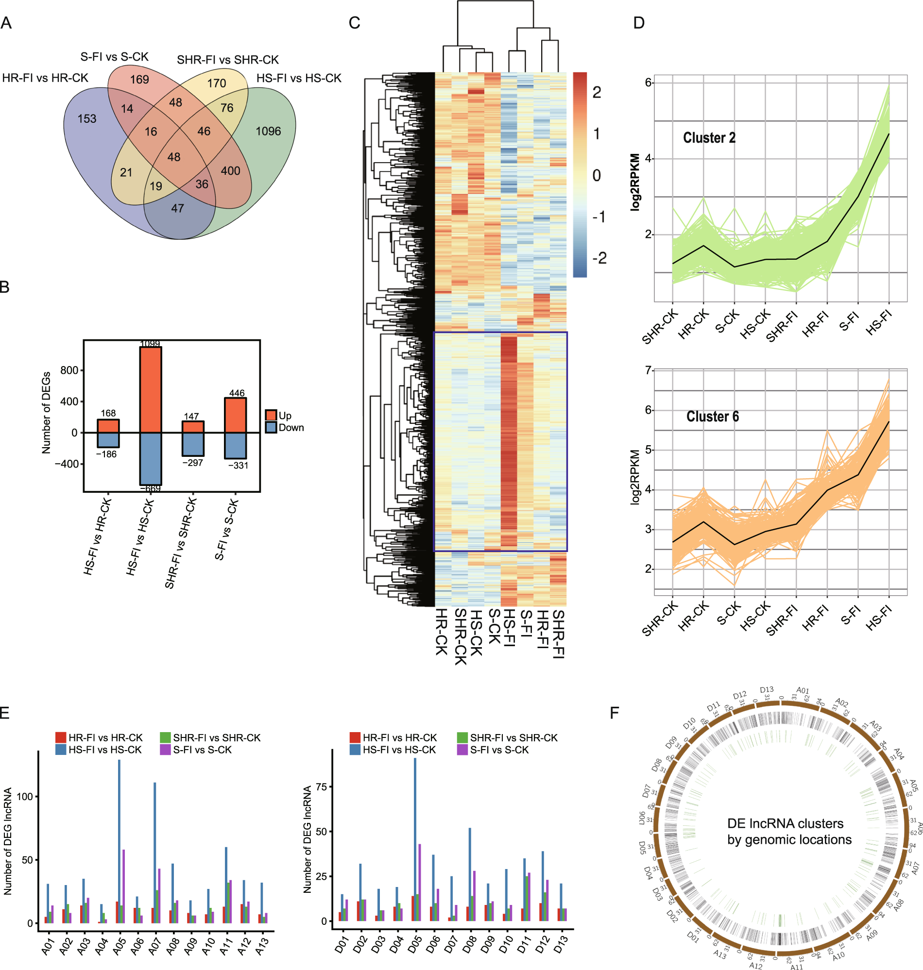
Figure 5

Expression of DE lncRNAs in four Fov-infected F2:6 RILs. (A) Venn diagram showing the few overlapping DE lncRNAs from the four comparisons. (B) The number of upregulated and downregulated DE lncRNAs from the four comparisons. (C) Hierarchical clustering heatmap of all DE lncRNAs from the four comparisons. lncRNAs in blue boxes gradually decreased with resistance level. (D) k-means clustering analysis revealed two clusters with consistently increasing expression level in RILs with decreasing resistance levels. The black line indicates the mean expression value of genes in each cluster. (E) Barplot showing the distribution of DE lncRNAs on chromosomes from At and Dt subgenomes in four RILs. (F) Circos plot showing the genomic distribution of lncRNA clusters by distance. The green circle represents lncRNA clusters; the black circle represents DE lncRNAs; the brown circle represents the chromosome.