Figure 2

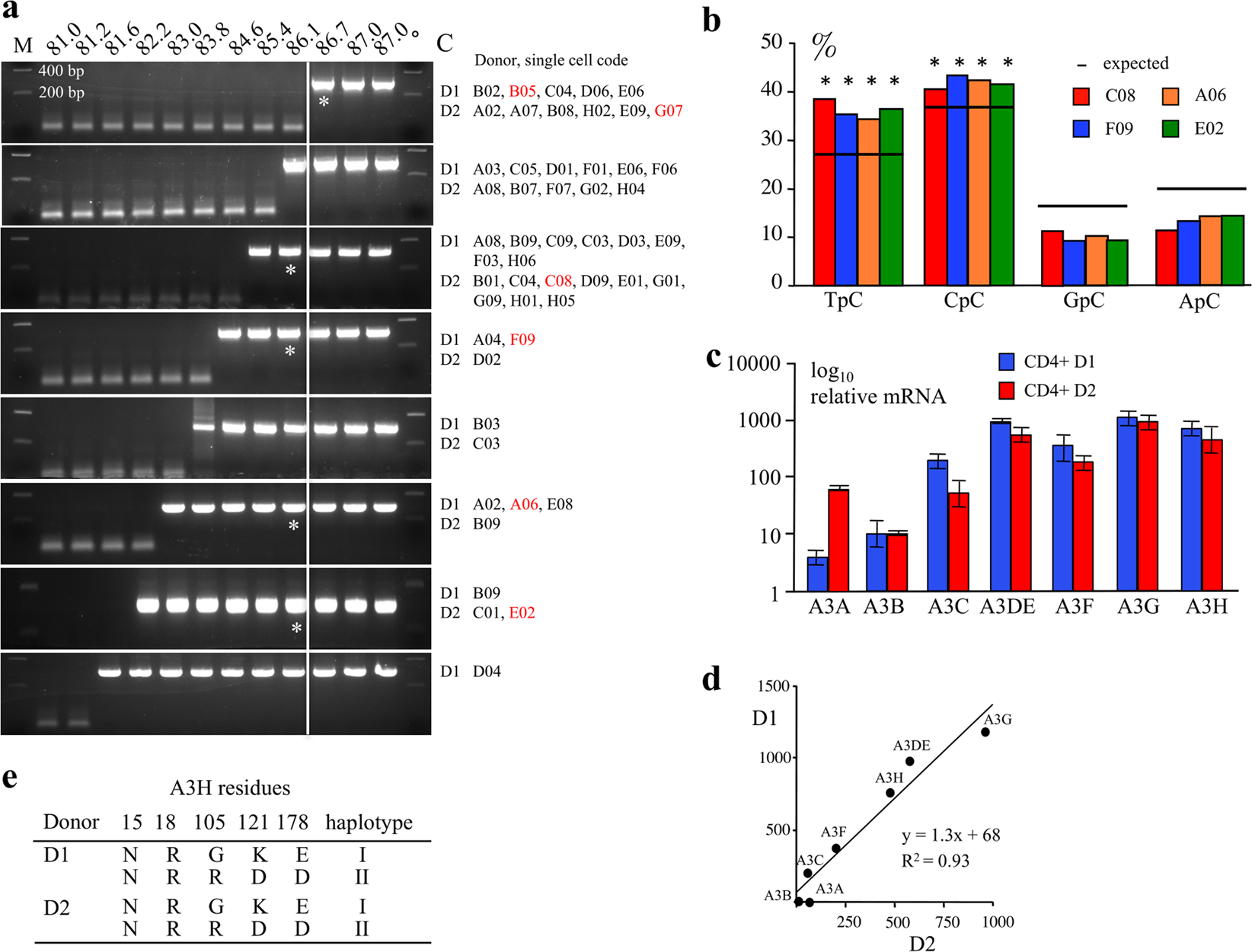
Editing of MT-COI in single CD4+ T lymphocytes from donor 1 and 2. (a) APOBEC3 edited cymtDNA was analyzed using a Td gradient across the heating block on first round PCR products. There were considerable differences in the extent of A3 editing as judged by the lowest Td at which edited DNA could be recovered. 3D-PCR recovered edited cytoplasmic MT-COI DNA down to 81.6–86.1 °C for 27 single cells from donor 1 (D1) and 25 single cells from donor 2 (D2). The Td just below the restriction temperature (86.7 °C) of unedited DNA (cell B05 and G07) were cloned and sequenced (Supplementary. Fig. S1). Cells F09, A06 from donor 1 (D1) and C08, E02 from donor 2 (D2) in red obtained at 86.1 °C were analyzed in detail. The white line indicates the threshold between edited and unedited 3D-PCR products in terms of the denaturation temperature. Cells B05 and G07 showed no editing of cymtDNA and were used as control. Asterisks refer to the samples cloned and sequenced. M: molecular weight markers. (b) Dinucleotide context of MT-COI DNA region minus strand DNA obtained from cells C08, F09, A06 and E02. The horizontal bar represents the expected values of dinucleotide composition (expected). Chi-square test indicates dinucleotide frequencies that significantly deviate from the expected values (*p < 0.05). (c) TaqMan analysis of A3 transcriptome form positively selected but unstimulated CD4+ T cells from donor 1 (D1) and 2 (D2). Data in triplicate were normalized to the expression levels of RPL13A housekeeping reference genes. (d) Correlation between the A3 gene transcription levels for the two donor samples, D1 and D2. All seven A3 genes were expressed with the relative mRNA levels being well correlated between the two donors (e) APOBEC3H haplotypes of the 2 donors D1 and D2. Genetic analysis showed mixed haplotypes I/II.