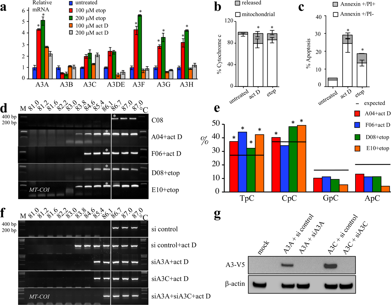
Figure 5

Etoposide and actinomycin D induced A3 expression and MT-COI editing in P2 cells. (a) Transcription profiling of A3A-A3H in etoposide or actinomycin D treated-P2 cells. Data in triplicate were normalized to the expression levels of RPL13A housekeeping reference genes and to untreated P2 cells to facilitate comparison (*p < 0.05). (b,c) FACS analysis of cytochrome c release (left) and apoptosis (right) in P2 cells treated with 100 µM of actinomycin D or 100 µM etoposide after 16 hours. Annexin V scored early apoptosis and propidium iodide (PI) late apoptosis/necrosis. Means and SEM are given for three independent experiments (*p < 0.05). (d) 3D-PCR recovered edited MT-COI DNA down to 83.8–84.6 °C for P2 single cells A04 and F06 treated with actinomycin D and for P2 single cells and D08 and E10 treated with etoposide. Cell C08 served as unedited control. (e) Dinucleotide context for A3-edited MT-COI DNA. The horizontal bar represents the expected values of dinucleotide composition (expected). Chi-square test analysis indicates dinucleotide frequencies that significantly deviate from the expected values (*p < 0.05). (f) P2 cells were treated with 100 µM actinomycin D and transfected with 1μg of A3A and/or A3C siRNA knockdown. The white line indicates the threshold between edited and unedited 3D-PCR products in terms of the denaturation temperature. (g) Efficiency of A3A and A3C siRNAs (experiment was performed in triplicate).