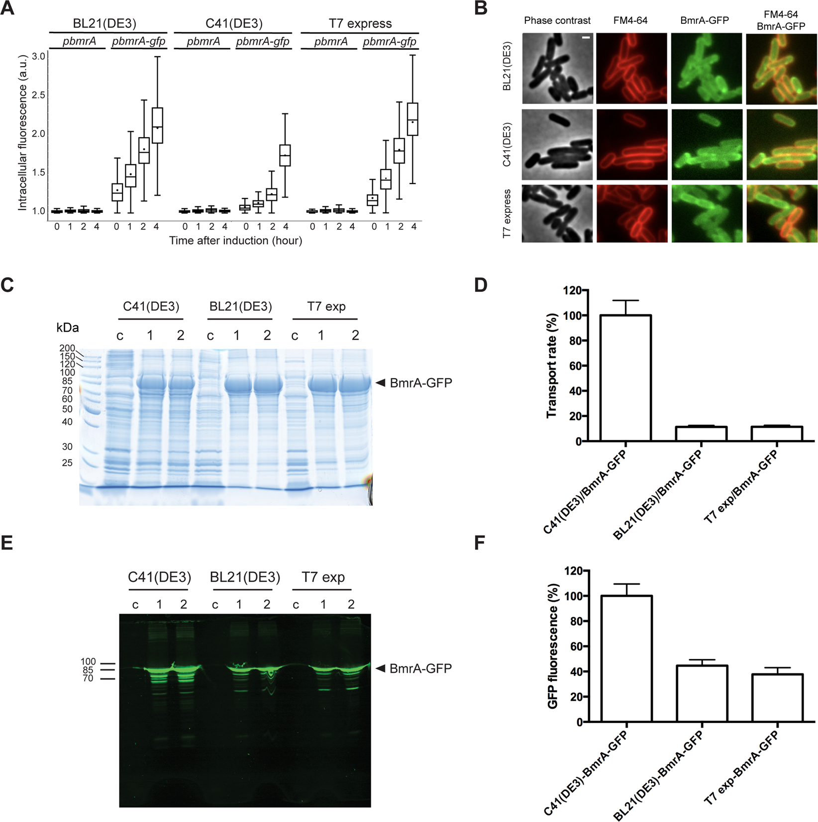
Figure 4

Overexpression of BmrA-GFP fusions in various E. coli strains and functionality of the transporter. (A) Analysis of BmrA-GFP production by live-cells fluorescence microscopy. Quantification of GFP intracellular signal was performed in BL21(DE3), C41(DE3) and T7 express strains containing plasmids that encode IPTG-inducible BmrA-GFP (pbmrA-gfp) or BmrA (pbmrA) proteins. Box-and-whisker plots show the statistical distribution of cellular fluorescence normalised to background before, and 1, 2 and 4 h after addition of IPTG (0.7 mM) (between 600 and 1800 cells analysed). (B) BmrA-GFP membrane localisation. Microscopy images taken 3 h after IPTG induction show BmrA-GFP (green channel) colocalisation with FM4-64 membrane-staining dye (red channel) in all three strains containing pbmrA-gfp plasmid. Scale bar, 1 μm. (C) membrane fractions were isolated from the strains after 4 h of induction and analyzed by 12% SDS-PAGE with Coomassie blue staining. Two preparations of BmrA-GFP (indicated as 1 and 2) and one control preparation with an empty vector (indicated as c) were analyzed for each strain. Twenty µg of proteins were loaded in each lane. (D) Doxorubicin transport rates with inverted membrane vesicles prepared from the various strains. Rates were calculated from initial slopes (Fig. S5). The data represent the average of triplicates, and error bars indicate the standard deviation. (E) In-gel fluorescence of BmrA-GFP was scanned with a typhoon imager. (F) Green fluorescence displayed by BmrA-GFP in membranes, as quantified with a spectrofluorometer and corrected from the amount of BmrA-GFP in each membrane (as determined in Figs S6 and S7). The data represent the average of triplicates, and error bars indicate the standard deviation. Panels 4C–F were analyzed with the same batches of membrane preparation.