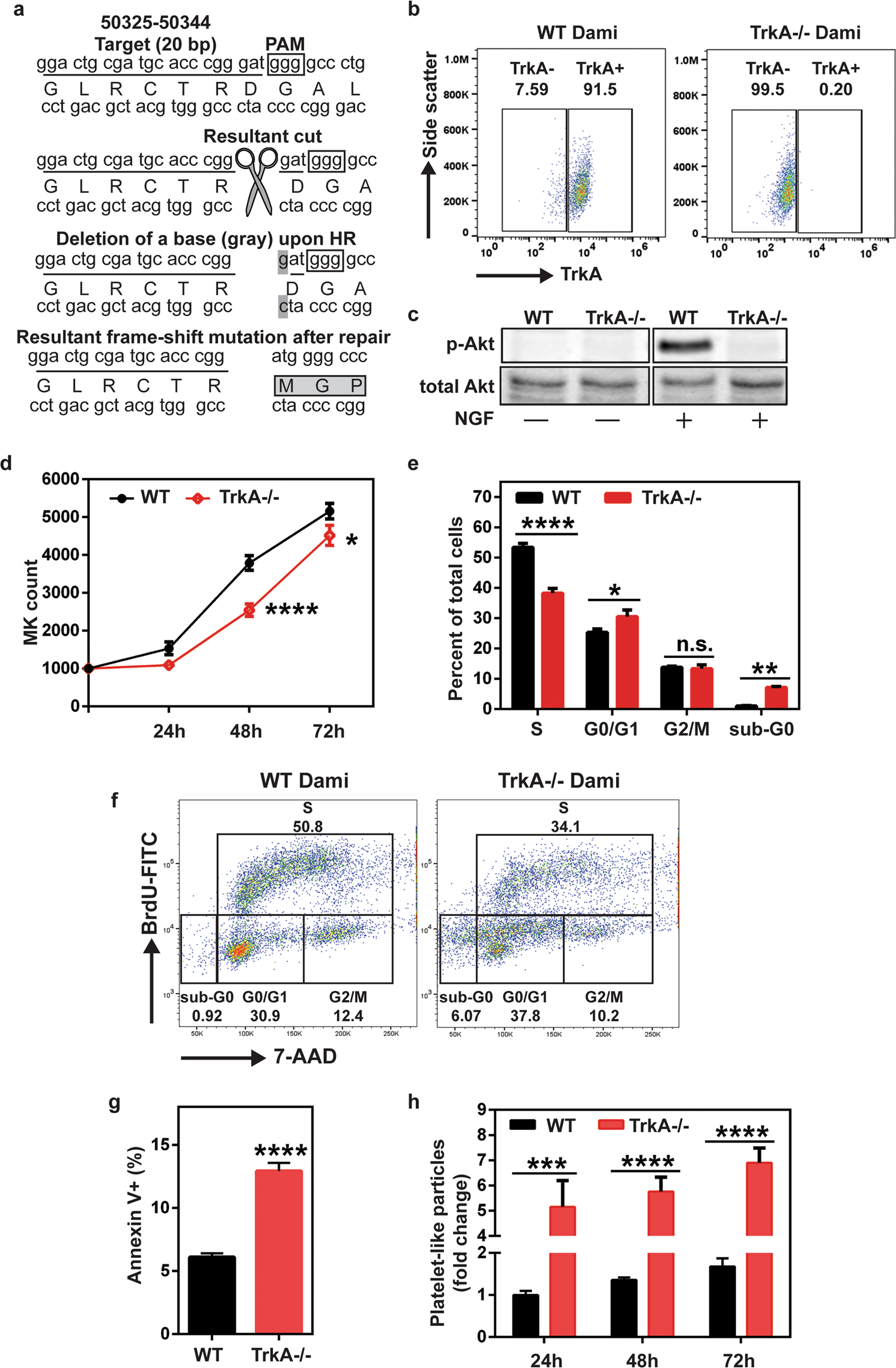
Figure 5

TrkA deficient Dami cells exhibit decreased growth rate and cell survival as well as increased platelet production. (a) For CRISPR/Cas9-mediated targeting of TrkA DNA, TrkA guide RNA (sgTrkA) was designed as complementary to a 20 nucleotide sequence (underlined; NG_007493: 50324-50344) with a 5′- GGG protospacer adjacent motif (PAM) (in square) located in the first exon of TrkA DNA. sgTrkA sequence was then inserted into an SpCas9(BB)-2A-GFP expression plasmid and nucleofected into Dami cells along with a 100 bp repair template (listed in Methods). In cells transfected with the expression plasmid and the repair template, Cas9 will be directed to the target sequence by sgTrkA due complementary base pairing and recognizes the 5′-GGG PAM sequence. Cas9 then introduces a double strand cut three nucleotides upstream of the GGG motif, which will trigger the DNA repair response. Repair by utilization of the template sequence leads to a single nucleotide (gray) deletion in the region which results in a frame-shift (DGA > MGP) in the TrkA mRNA and impairs the expression of TrkA protein. (b) Loss of TrkA expression was validated through flow cytometry by immunostaining wild-type (WT) and TrkA knockout (TrkA−/−) cells for TrkA surface expression. (c) Loss of NGF-mediated phosphorylation of Akt also confirmed the absence of functional TrkA signaling in TrkA−/− cells. (d) TrkA knockout cells showed a decreased growth rate compared to their WT counterparts. (e,f) Cell cycle analysis demonstrated a reduction in S phase cells coupled with an increase in G0/G1 and sub-G0 cell percentage. (g) Loss of TrkA expression also led to increased apoptotic death after a 24 h incubation. (h) TrkA−/− cells exhibited increased baseline production of platelet like particles. Results were plotted as mean with SEM from three independent experiments. Data in (d,e and h) were analyzed by two-way ANOVA; Student’s t test was used to evaluate the data in (g). (n.s. (not significant), *p < 0.05, **p < 0.01, ****p < 0.0001).