Figure 5
From: Machine learning-powered antibiotics phenotypic drug discovery

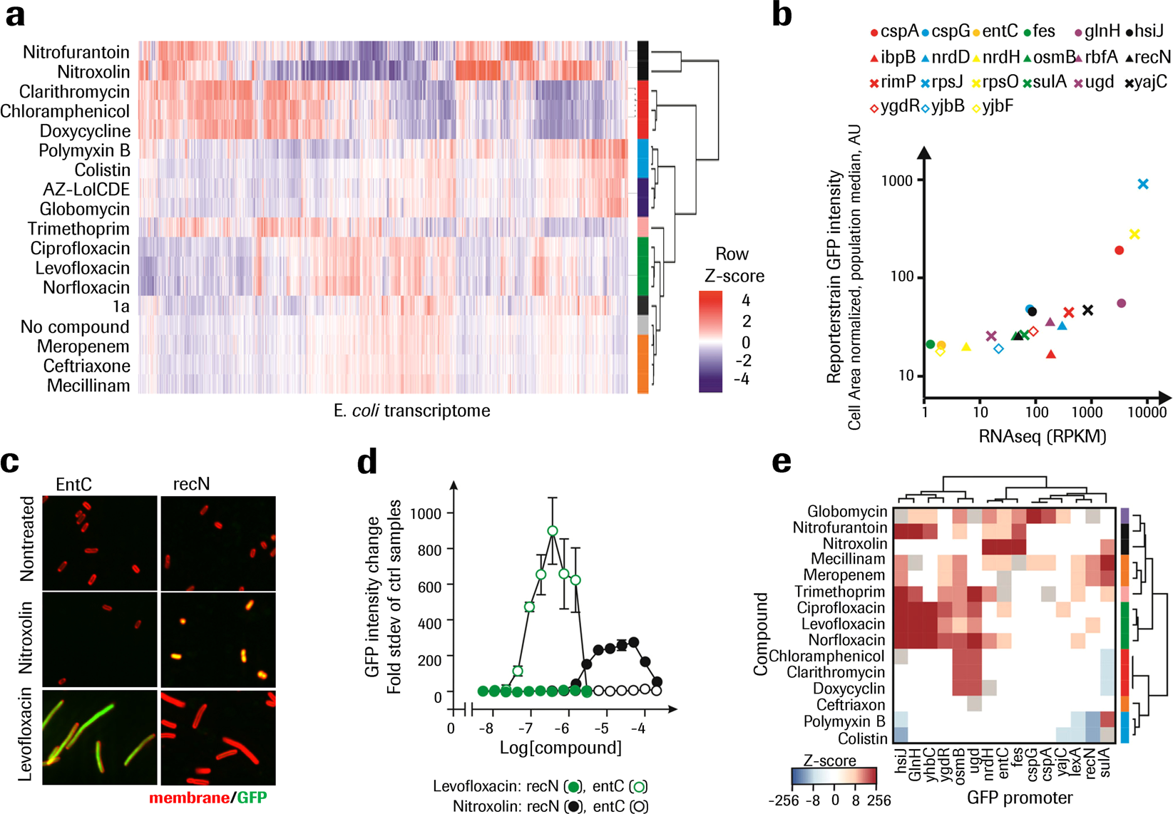
Bacteria phenotypic fingerprint can be powered by molecular information. (a) Heat map of differentially expressed genes across the whole transcriptome of E. coli. Columns represent genes and rows treatments with antibiotics at a concentration known to affect the cells. Z-score transformation was performed on mean log2 values (n = 3 replicates) for each gene, with blue denoting lower and red higher expression levels compared to the average. Hierarchical clustering of genes and samples is based on complete linkage and Pearson correlation distance. Color coded labels indicate compounds with similar MoA. (b) Correlation plot of mRNA expression levels from RNAseq with GFP intensity under the same gene promoter in E. coli strains quantified with HCS as the cell population median of the median pixel intensity per cell. (c) E. coli bacteria strains expressing recN and entC promoter GFP reporter gene constructs. Cells were treated with compound for 1h, and the individual images for membrane stain and GFP acquired with Opera QEHS instrument, 60x magnification. (d) Antibiotics treatment dose dependent intensity change in the GFP channel defined as fold standard deviation of non-treated samples for the median pixel intensity per cell, cell population median, N = 2, n = 2. (e) Heat map of differentially expressed reporter genes in E. coli. Columns represent genes and rows treatments with antibiotics at sublethal concentrations. Z-score transformation was performed on mean log2 values (N = 2, n = 1-2 replicates) for each gene, with blue denoting lower and red denoting higher expression levels compared to the average expression level. Hierarchical clustering of genes and samples is based on complete linkage and Pearson correlation distance. Color coded labels indicate compounds with similar MoA.