Figure 1
From: Direct imaging of the recruitment and phosphorylation of S6K1 in the mTORC1 pathway in living cells

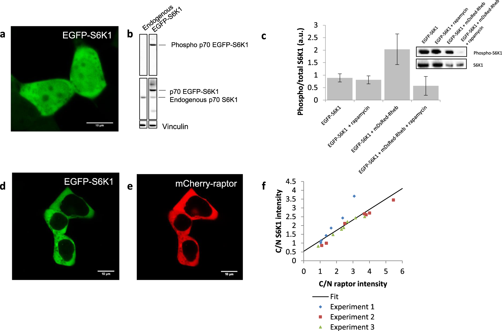
S6K1 live cell localisation and recruitment onto mTORC1 in HEK293 cells. (a) Confocal image of EGFP-S6K1 only. (b) Western blot validation of the functionality of the EGFP-S6K1 construct. (c) Graph and blot showing S6K1 phosphorylation with and without Rheb co-expression +/− rapamycin (200 nM) treatment. Data taken from Western blot of HEK293 cells and bands quantified using densitometry analysis (ImageJ software 1.48 V), ratio = Phospho-EGFP-S6K1/EGFP-S6K1 where EGFP-S6K1 band correlates to both phosphorylated and unphosphorylated. (d,e) Confocal images of EGFP-S6K1 with mCherry-raptor co-expression. (f) Graph of fraction of mean cytoplasmic/nuclear S6K1 intensities against fraction of mean cytoplasmic/nuclear raptor intensities (C/N) with linear fit. Data representative of three independent experiments with errors representative of standard deviation. Full-length blots are presented in Supplementary Fig. S10 for (b) and in Supplementary Fig. S13 for (c).