Figure 2
From: A hindbrain inhibitory microcircuit mediates vagally-coordinated glucose regulation

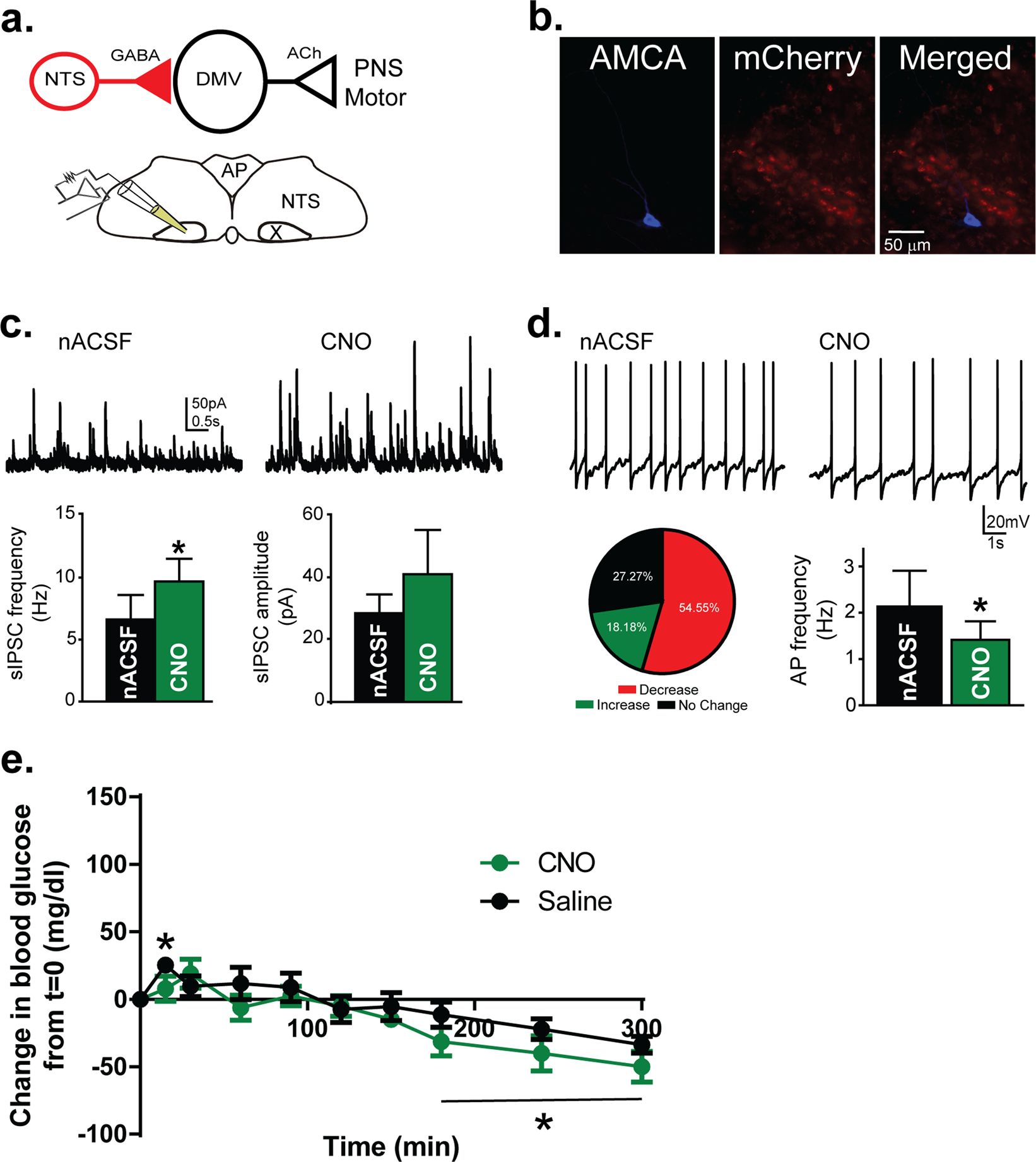
Activation of GABAergic neurons in the DVC inhibits activity of neurons in the dorsal motor nucleus of the vagus (DMV). (a) Top: Illustration of the synaptic pathway tested. A GABA neuron in the NTS with a synaptic connection to a motor neuron in the DMV (X) is illustrated. Bottom: Illustration indicating the location of recordings in the DMV. (b) Post hoc confirmation of the location of a recorded and biocytin-filled DMV neuron. No co-localization with mCherry was observed in DMV neurons. (c) Top: Spontaneous inhibitory postsynaptic currents (sIPSCs) in a DMV neuron before and after CNO application. Bottom: Mean sIPSC frequency and amplitude (n = 6). CNO significantly increased sIPSC frequency (p < 0.05), but not amplitude. (d) Top: Action potential firing in a DMV neuron before and after CNO application. Bottom: Pie graph illustrating the proportion of AP firing responses in DMV neurons to bath application of CNO (left) and mean action potential (AP) frequency in the neurons in which a decrease in AP frequency was induced by CNO (n = 5; p < 0.05; right). (e) Mean blood glucose concentration after in vivo systemic administration of CNO (1 mg/kg) or vehicle (0.9% saline + 0.5% DMSO) in mice pre-treated with muscarinic receptor antagonist, methylscopolamine (1 mg/kg; i.p.). There was no effect of CNO administration in the presence of MSA. Asterisks indicate significant differences from time 0, but no differences between treatment groups.