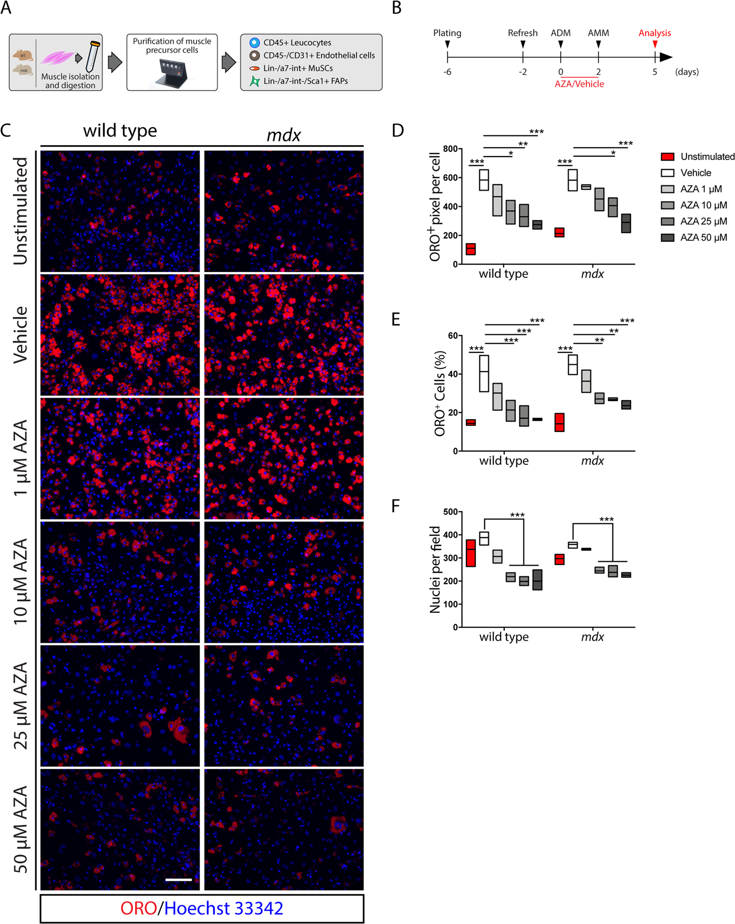
Figure 2

Azathioprine negatively modulates the intrinsic adipogenic potential of FAPs purified from wild type and mdx mice. (A) Schematic representation of the procedure used to purify muscle precursor cells from the hind limbs of wild type and mdx mice. (B) Schematic representation of the differentiation protocol applied to induce the adipogenic differentiation of wild type and mdx FAPs in vitro. (C) Representative immunofluorescence (20x magnification) of FAP-derived adipocytes from wild type and mdx mice differentiated in the presence of increasing concentrations (1, 10, 25, 50 μM) of AZA or vehicle alone. Adipocytes (red) were stained with ORO solution and nuclei (blue) with Hoechst 33342. (D) The floating bar graph represents the average area (expressed in pixel) of ORO staining per cell in each field for each experimental condition. (E) Floating bar graph represents the average of the percentage ratio between ORO-positive cells and the number of cells in each field for each experimental condition. (F) Floating bar graph represents the average number of nuclei per field in each experimental condition. All experimental data are represented as means of three independent experiments ± SEM. The statistical significance was estimated by one way ANOVA and defined as *p < 0.05; **p < 0.01; ***p < 0.001. Scale bar: (C) 100 μm.