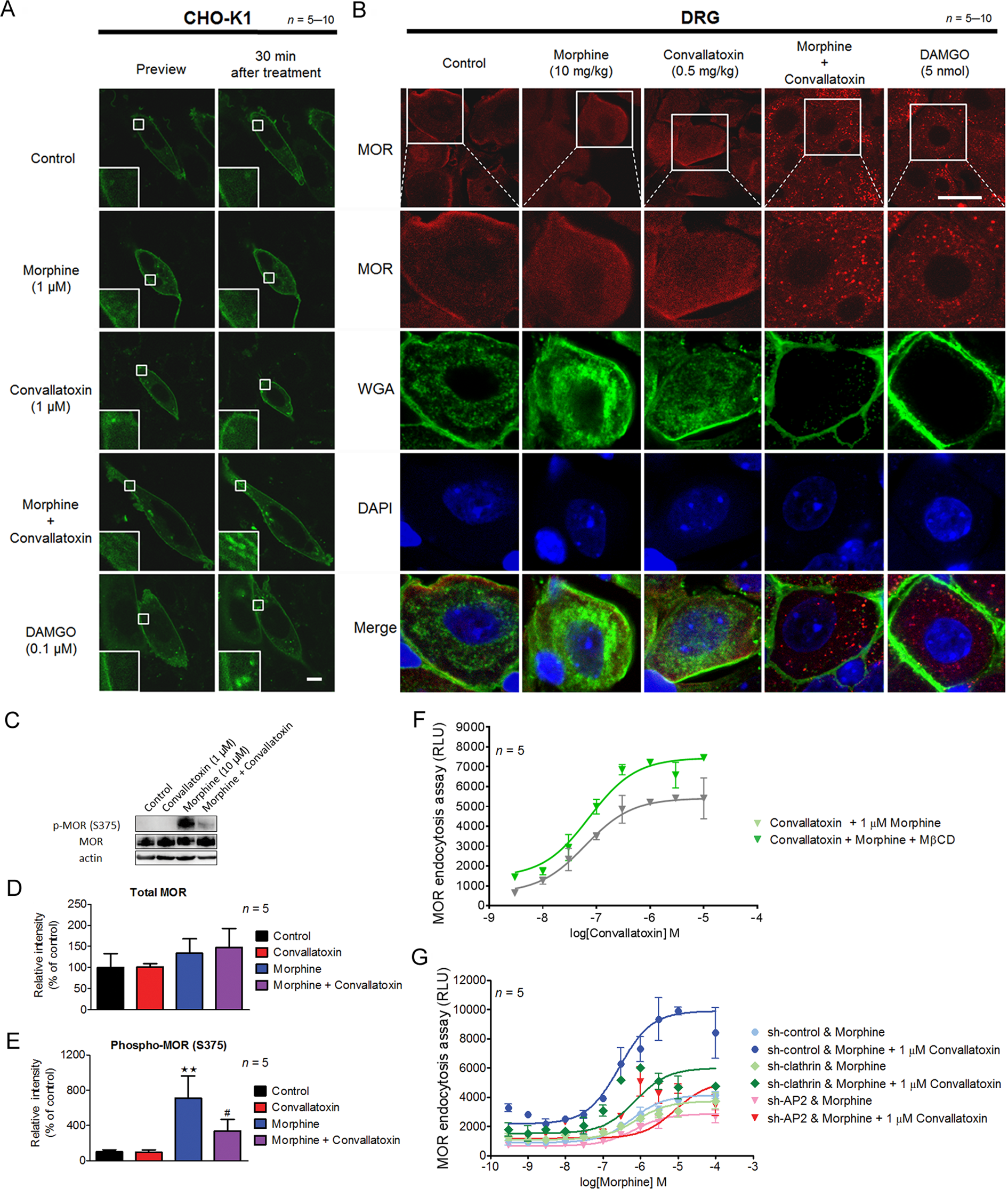
Figure 2

Effect of convallatoxin on opioid–induced MOR endocytosis. (A) Representative live cell imaging of the distribution of MOR-eGFP in CHO-K1 cells before and 30 min after drug treatment using a real-time confocal microscopy. Scale bars, 10 μm. (B) Representative immunofluorescence images of the distribution of MOR (red) and WGA (green) in the mouse DRG 1 h after drug treatment. The localization of MOR and WGA-labeled plasma membrane was monitored by confocal microscopy. DAPI (blue) was used as a nuclear marker. Scale bar, 20 μm. (C) Convallatoxin attenuated morphine-induced MOR phosphorylation. HEK-MOR cells were treated as indicated for 30 min. Phosphorylation of MOR at serine 375 (C,D) and total MOR expression (C,E) were analyzed by western blotting. Protein expression was quantified using densitometry (D,E). (D) F3,12 = 7.36, p < 0.01; (E) F3,12 = 0.08, p > 0.05 (1-way ANOVA). **p < 0.01 versus vehicle control group. #p < 0.05 versus morphine group (Newman-Keuls post hoc tests). (F) Concentration-response curves of convallatoxin in morphine-induced MOR endocytosis in the presence or absence of MβCD. Data are percentages of the values for morphine (0.3 μM; ~EC10) alone. (G) Silencing of AP2 and clathrin attenuated the effect of convallatoxin on morphine-induced MOR endocytosis. U2OS-MOR cells were transiently transfected with sh-control, sh-clathrin or sh-AP2 for 24 h, prior to MOR internalization assay. All values indicate the mean ± SD. RLU, relative light units.