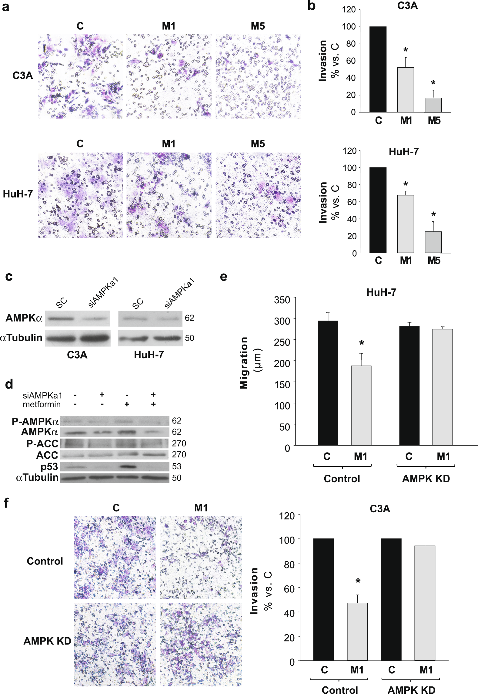
Figure 2

Metformin decreases invasiveness in HCC cells and AMPK knock down blocks metformin inhibition of cell migration/invasion. HCC cells were plated onto the upper compartment of Matrigel-coated filters of transwell chambers and incubated with complete DMEM alone (C) or in the presence of 1 (M1) or 5 mM (M5) metformin. After 48 h, cells that had migrated to the bottom of the filter were stained using toluidine blue, photographed and quantified. (a) Representatives images of cells that invaded the lower chamber are shown. (b) Quantitative data are shown as percentages of C. Bars indicate the mean ± SEM of 3 independent experiments. (c) HCC cells were transfected with AMPKα1 targeted (AMPK KD), or scrambled (Control) siRNAs. AMPKα expression was analyzed 72 h post-transfection by immunoblotting in Control and AMPK KD C3A and HuH-7 cells. α Tubulin was used as loading control. Selected lanes for each detection are in their original order and correspond to the same gel, and they are shown after cropping, aligning and separating them by white space. Full-length blots are presented in Supplementary Dataset. Immunoblots show an experiment representative of 3 independent experiments. (d) HepG2/C3A cells were transfected with AMPKα1 targeted or scrambled siRNAs and cultured for 48 h, after then additional 24 h treatment with or without 1 mM metformin was performed. P-AMPKα(T172), AMPKα, P-ACC, ACC and p53 were detected by immunoblotting. α Tubulin was used as loading control. Selected lanes for each detection are in their original order and correspond to the same gel, and they are shown after cropping, aligning and separating them by white space. Full-length blots are presented in Supplementary Dataset. Immunoblots show an experiment representative of 3 independent experiments. (e) 48 h post-transfection AMPK KD and Control HuH-7 cells were subjected to scratch wounding (0 h) and incubated with complete DMEM alone (C), or in the presence of 1 mM metformin (M1) for 24 h. Data were obtained as indicated in Fig. 1b. (f) 24 h post-transfection AMPK KD and Control C3A cells were plated in transwell chambers as detailed in a and incubated with complete DMEM alone (C), or in the presence of 1 mM metformin (M1) for 48 h, and processed as indicated in a. *P < 0.05 vs. C.