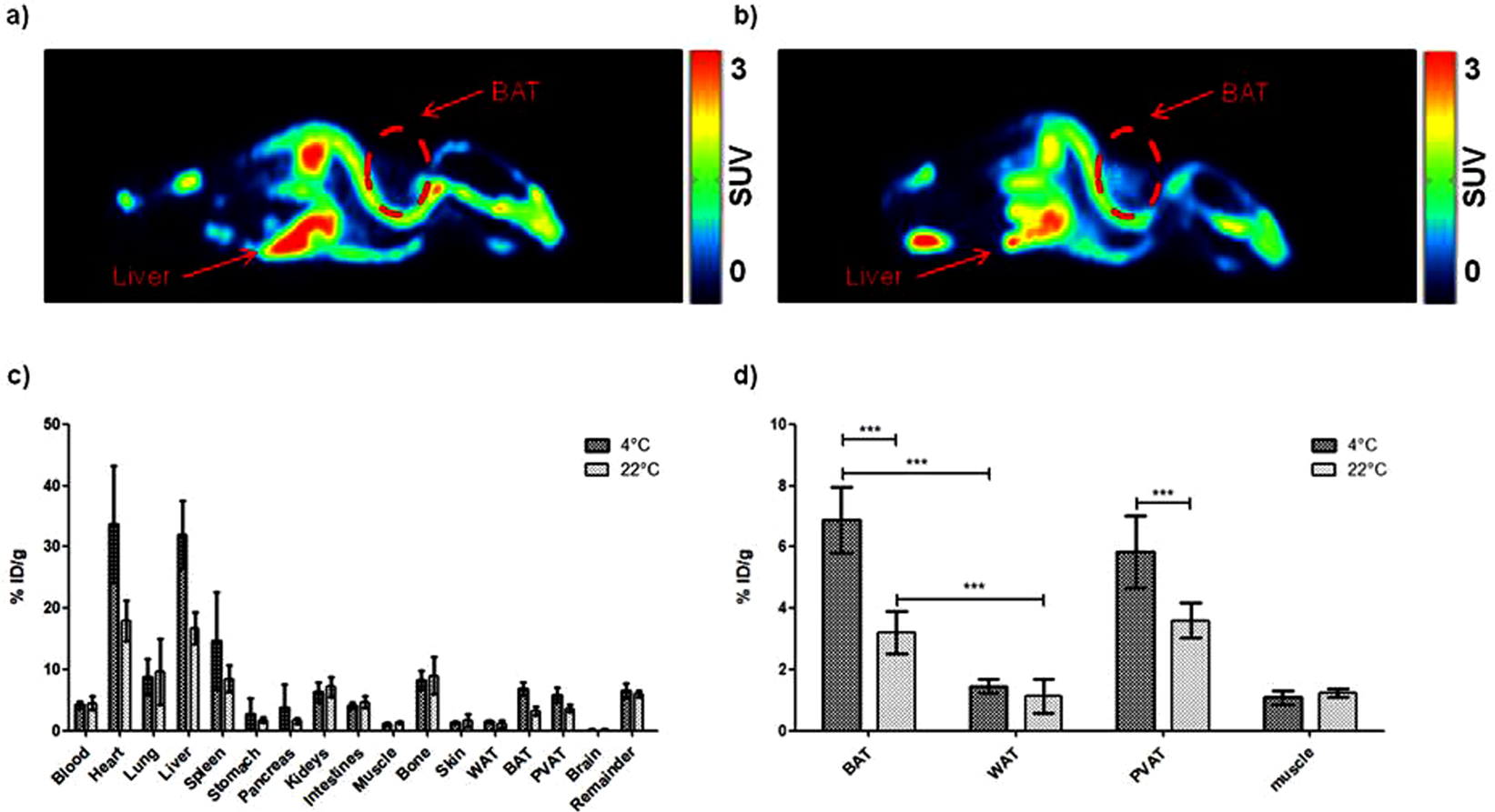
Figure 4

(a) PET image (40–60 min) of [18F]BDP-TG- chylomicron-like particles in a 22 °C fasted animal. (b) PET image (40–60 min) of [18F]BDP-TG-chylomicron-like particles in a 4 °C fasted animal. (c) Biodistribution of [18F]BDP-TG-chylomicron-like particles 1 h after injection. (d) BAT uptake in comparison to WAT, Aorta + PVAT and muscle.