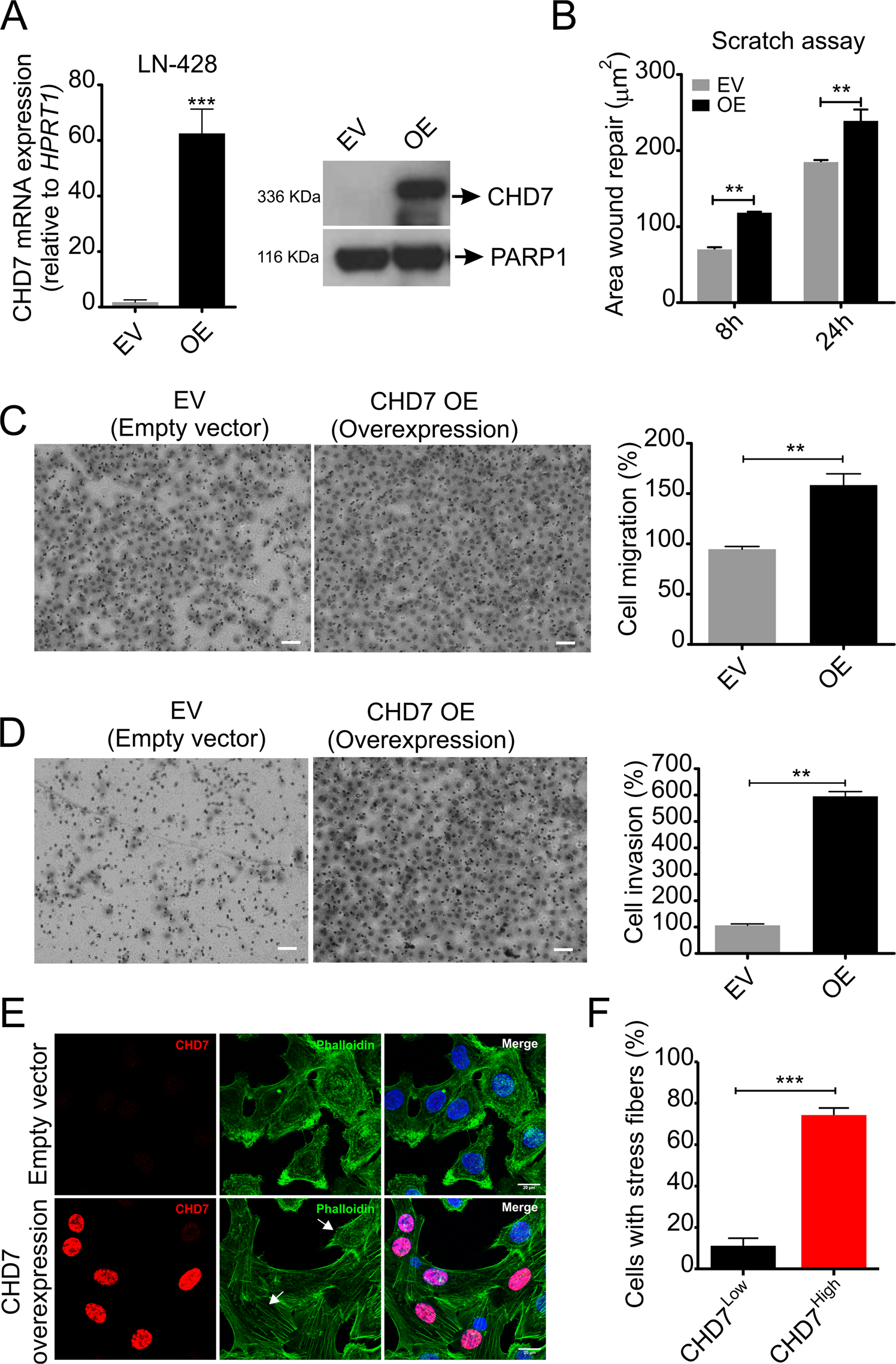
Figure 4

CHD7 overexpression promotes migration and invasion of LN-428 cells in vitro. (A) LN-428 cells were transfected with either the EV or OE vectors and selected with 750 µg/mL G418. Relative CHD7 mRNA levels were assessed by qRT-PCR and immunoblotting of nuclear cell extracts. Results are expressed as average ± SEM. ***p < 0.001; Student’s t-test. PARP1 was used as loading control, examined in the same blot as CHD7. (B) Wound-healing scratch assay: 2 × 105 cells were plated in 24 well plates in triplicates. Experiments were performed three times. Results are expressed as average ± SEM for three wells of a single experiment. **p < 0.01; 2-way ANOVA. (C) Representative images and statistical plots of transwell migration assays. (D) Representative images and statistical plots of transwell Matrigel coated invasion assays. Scale bar: 100 µm. The number of cells which transversed the membrane was assessed after 16 h incubation and six independent fields at 10x magnification objective were counted for each well. Three independent experiments using duplicates were performed for each assay. Results are expressed as average ± SEM. **p < 0.01; Student’s t-test. (E) CHD7 overexpression promotes changes in the cytoskeleton of LN-428 cells. The upper panel shows LN-428 EV and the lower panel shows LN-428 OE. White arrows indicate differential cytoskeleton organization in a cell that does not display high CHD7 protein level, in comparison with OE cells. Images were captured using confocal microscope. CHD7 (red), Actin filaments (green) and nuclei (blue). Scale bar: 20 µm. (F) Graph shows the percentage of LN-428 cells with low and high CHD7 protein levels which display evident stress fibers. EV and OE cells were plated in three different passages and four independent fields at 20x magnification objective were counted for each well. ***p < 0.001; Student’s t-test.