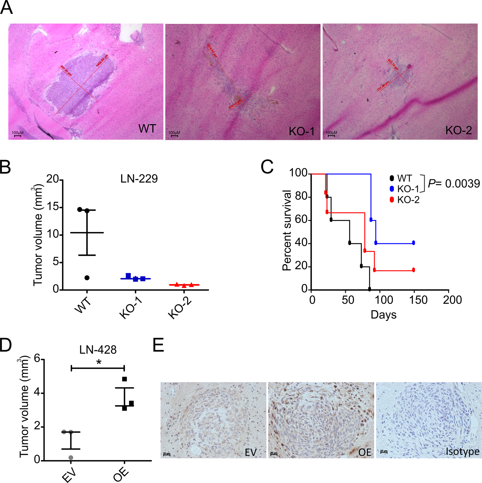
Figure 5

Effect of altered CHD7 expression in tumor development in vivo. (A) 7,5 × 104 human LN-229 cells were orthotopically implanted into the right striatum of nude mice. For histological analysis, three animals per group were sacrificed on the same day when the first animal(s) became symptomatic. Brain sections were examined and tumor sizes were assessed on H&E-stained sections. Scale bar: 100 µm. (B) Each tumor is indicated by a dot. The bar marks the average ± SEM (n = 3, p > 0.05; one-way ANOVA compared with WT clone followed by Bonferroni correction for multiple tests). (C) Kaplan–Meier survival curves (n = 5; p < 0.05; Gehan-Breslow-Wilcoxon test). Animals were maintained until the onset of clinical grade 2 symptoms. (D) Three animals per group were inoculated with 1 × 105 LN-428 cells stably transfected with EV and OE vectors. For histological analysis, animals were sacrificed on the same day when the first animal(s) became symptomatic. LN-428 tumor size was assessed on H&E-stained sections. Each tumor is indicated by a dot. The bar marks the mean ± SEM (n = 3, *p < 0.05; Student’s t-test). (E) Representative CHD7 immunohistochemistry in LN-428 EV and in LN-428 OE tumors. Scale bar: 20 µm.