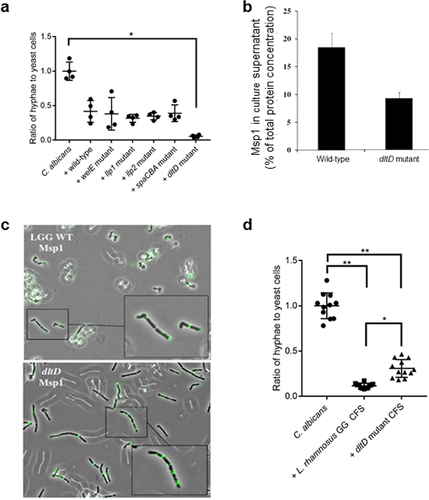
Figure 3
From: Inhibition of Candida albicans morphogenesis by chitinase from Lactobacillus rhamnosus GG

Mutant analysis supports key role for Msp1 in anti-hyphal activity. (a) Hyphal induction of C. albicans (106 cells/ml) during co-incubation with L. rhamnosus GG mutant strains, lacking long galactose-rich EPS, Llp1, Llp2, SpaCBA pili or D-alanylation of the lipoteichoic acids (LTA) on their surface. The hyphal inhibition levels were normalized to inhibition level of L. rhamnosus GG wild-type. An asterisk indicate p-values below 0.001, compared to L. rhamnosus GG wild-type. (b) Visualization of Msp1 on the surface of wild-type (upper panel) and dltD mutant cells (lower panel) by indirect immunofluorescence using light microscopy. (c) Quantification of proteins in culture supernatant of L. rhamnosus GG WT and the dltD mutant using ELISA. (d) Hyphal induction of C. albicans (106 CFU/ml) during co-incubation with cell-free supernatant from L. rhamnosus GG wild-type and from its dltD mutant strain. Single and double asterisks indicate respectively p-values below 0.001 and 0.0001, compared to C. albicans solely.