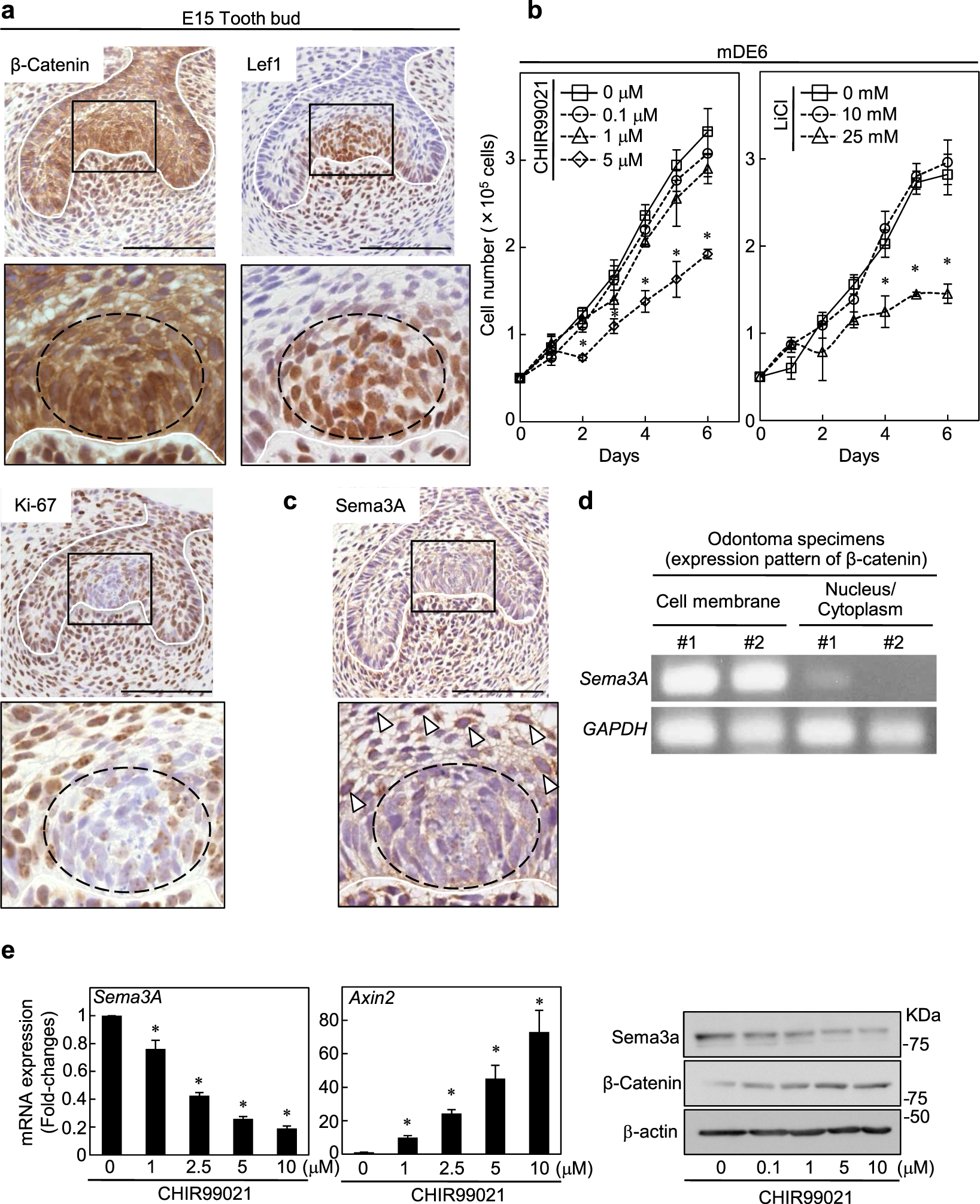
Figure 2

Sema3A is a downstream molecule of the β-catenin signaling in odontogenic epithelial cells. (a) Tissue sections of mouse tooth germ at E15 were stained with anti-β-catenin (upper left panels), anti-Lef1 (upper right panels) or anti-Ki-67antibody (lower panels) and hematoxylin. Black boxes show enlarged images. Dotted lines and white lines indicate the enamel knot region and the border between odontogenic epithelium and mesenchyme, respectively. (b) mDE6 cells were cultured without or with 0.1, 1 and 5 μM CHIR99021 or with 10 and 25 mM LiCl in the presence of 2% serum for the indicated numbers of days, and cell numbers were counted. (c) Tissue sections of mouse tooth germ at E15 were stained with anti-Sema3A and hematoxylin. Black boxe shows an enlarged image. Arrowheads indicate Sema3A-positive cells. Dotted line and white line indicate the enamel knot region and the border between odontogenic epithelium and mesenchyme, respectively. (d) Purified RNAs from human odontoma specimens were subjected to PCR and the products were loaded on agarose gel. (e) Expression levels of Sema3A or Axin2 mRNA in mDE6 cells, which were cultured without or with 1, 2.5, 5 and 10 μM CHIR99021 for 24 h, were measured and expressed as fold-changes compared with levels in control cells (left two graphs). mDE6 cells were cultured without or with 0.1, 1, 5 and 10 μM CHIR99021 for 24 h, and then cell lysates were probed with anti-Sema3A, anti-β-catenin or anti-β-actin antibody (right panel). Results are shown as means ± s.d. of three independent experiments. *p < 0.01. Scale bars: 100 μm (a,c).