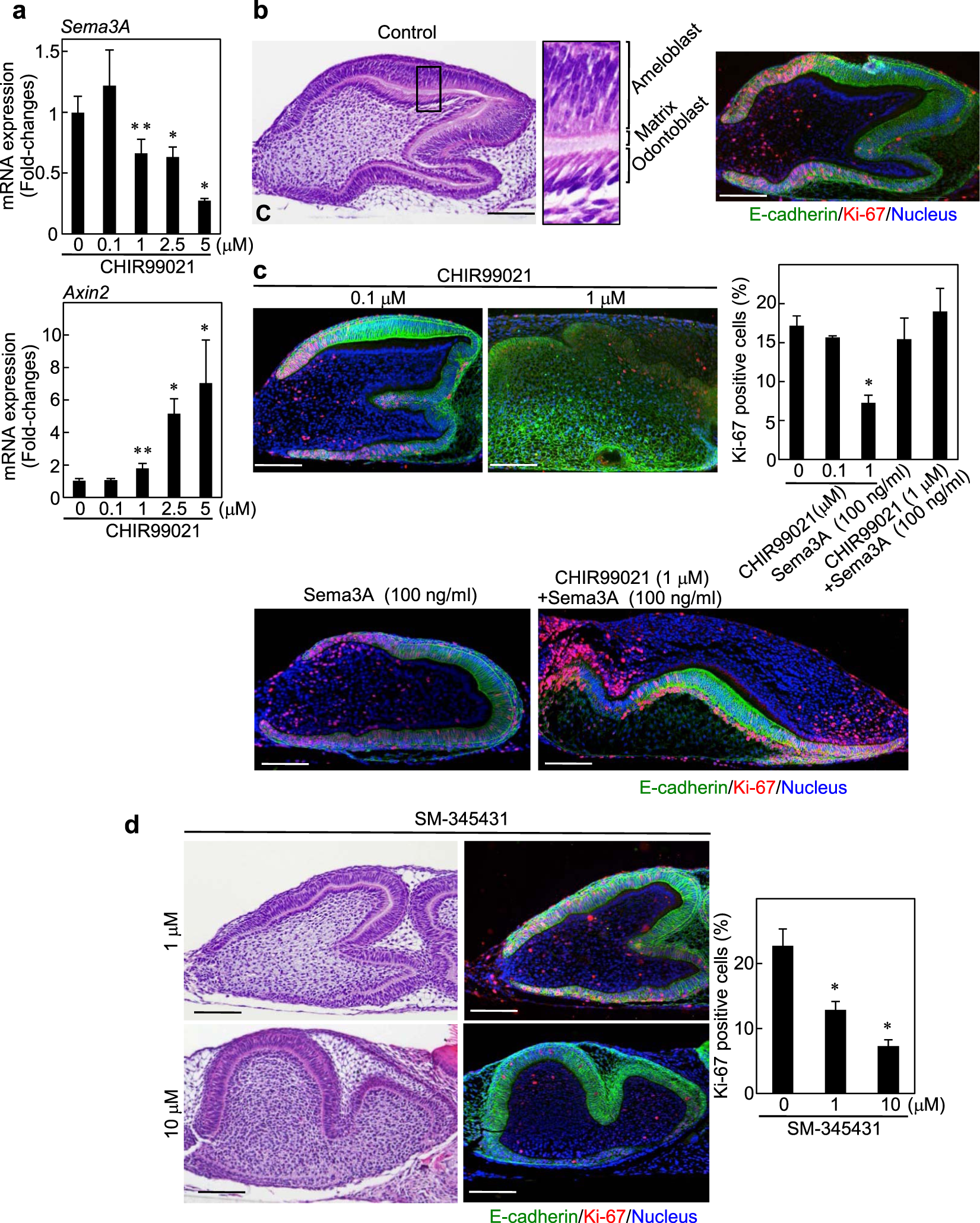
Figure 5

Wnt/β-catenin-Sema3A axis regulates epithelial cell proliferation in tooth germ development. (a) Levels of Sema3A or Axin2 mRNA in tooth germ rudiments, which were treated without or with 0.1, 1, 2.5 and 5 μM CHIR99021 for 72 h, were measured and expressed as fold-changes compared with levels in control rudiments. (b) E15 tooth germ rudiments were cultured for 7 days, and then the rudiments were stained with hematoxylin and eosin (H&E). The rudiments were also stained with anti-E-cadherin and anti-Ki-67 antibodies, and Hoechst 33342. Black box shows an enlarged image. (c) Tooth germ rudiments were treated without or with 0.1 and 1 μM CHIR99021, 100 ng/ml Sema3A or 1 μM CHIR99021 with 100 ng/ml Sema3A for 7 days, and then the rudiments were stained with anti-E-cadherin and anti-Ki-67 antibodies, and Hoechst 33342. Ki-67-positive cells were counted, and results are expressed as the percentage of positively stained cells compared with total E-cadherin-stained cells (n = 19,196). (d) Tooth germ rudiments were cultured with 1 or 10 μM SM-345431 for 7 days, and then the rudiments were stained with H&E. The rudiments were also stained with anti-E-cadherin and anti-Ki-67 antibodies, and Hoechst 33342. Ki-67-positive cells were counted, and results are expressed as the percentage of positively stained cells compared with total E-cadherin-stained cells (n = 9,001). Results are shown as means ± s.d. of three independent experiments. *p < 0.01. **p < 0.05. Scale bars: 100 μm.