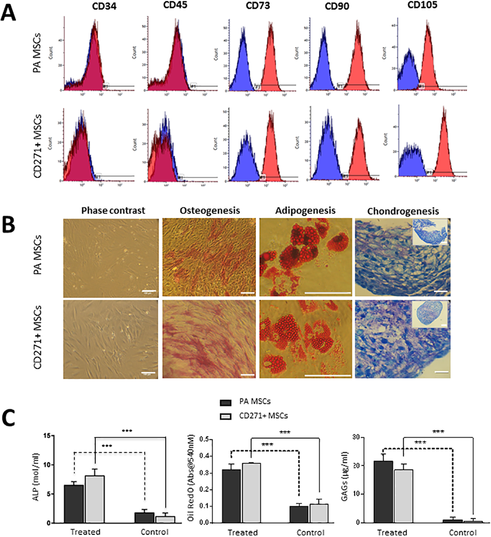
Figure 1

Differentiation and CD profiles of PA MSCs and CD271+ MSCs. (A) Both cell types showed immunopositivity for CD73, CD90 and CD105 and immunonegativity for CD34 and CD45. (B) PA MSCs and CD271+ MSCs show similar qualitative differentiation potential as represented by positive alkaline phosphatase staining (pink-red cells) for osteogenesis, positive Oil Red O staining of lipid droplets for adipogenesis (orange-red droplets) and metachromatic toluidine blue staining of glycosaminoglycans (GAGs) for chondrogenesis. Scale bar = 100 µm. (C) Increased levels of alkaline phosphatase, Oil Red O and GAGs were secreted by both PA MSCs and CD271+ MSCs when induced to differentiate down the osteogenic, adipogenic and chondrogenic lineages, respectively, compared to the undifferentiated controls. Data shown are means ± SEMs of n = 3 for Oil Red O and GAGs levels; means ± SDs for ALP levels.