Figure 2
From: High-throughput Evaluation of Protein Migration and Localization after Laser Micro-Irradiation

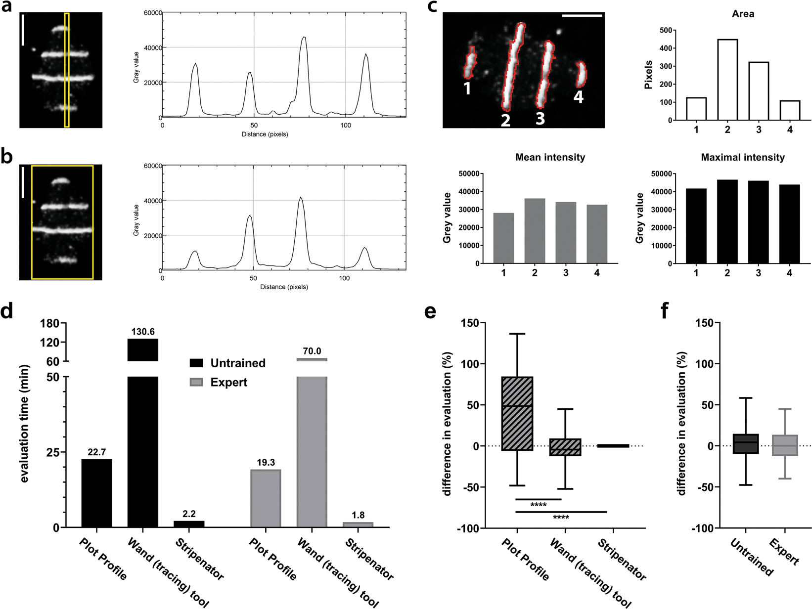
Reliability of values compared to manual ImageJ-based evaluation. (a,b) The manual analysis of a narrow area over a single nucleus using the ImageJ Plot Profile function varies considerably from the plot generated from a whole nucleus frame. The scale bar represents 5 µm. (c) The Stripenator analyses a variety of values of each damage area (1–4) including area size, mean and maximal intensity. These values are measured independently of the size, angle and position of the damage areas. The images show the area of a single nucleus with a γH2A.X DNA damage reference staining. The scale bar represents 5 µm. (d) Analysis of evaluation time was performed by two users with three different methods. User-variability was measured as difference of values between two users using the three different analysing methods (e) and between the method wand (tracing) tool and the Stripenator for an untrained user and an expert (f).