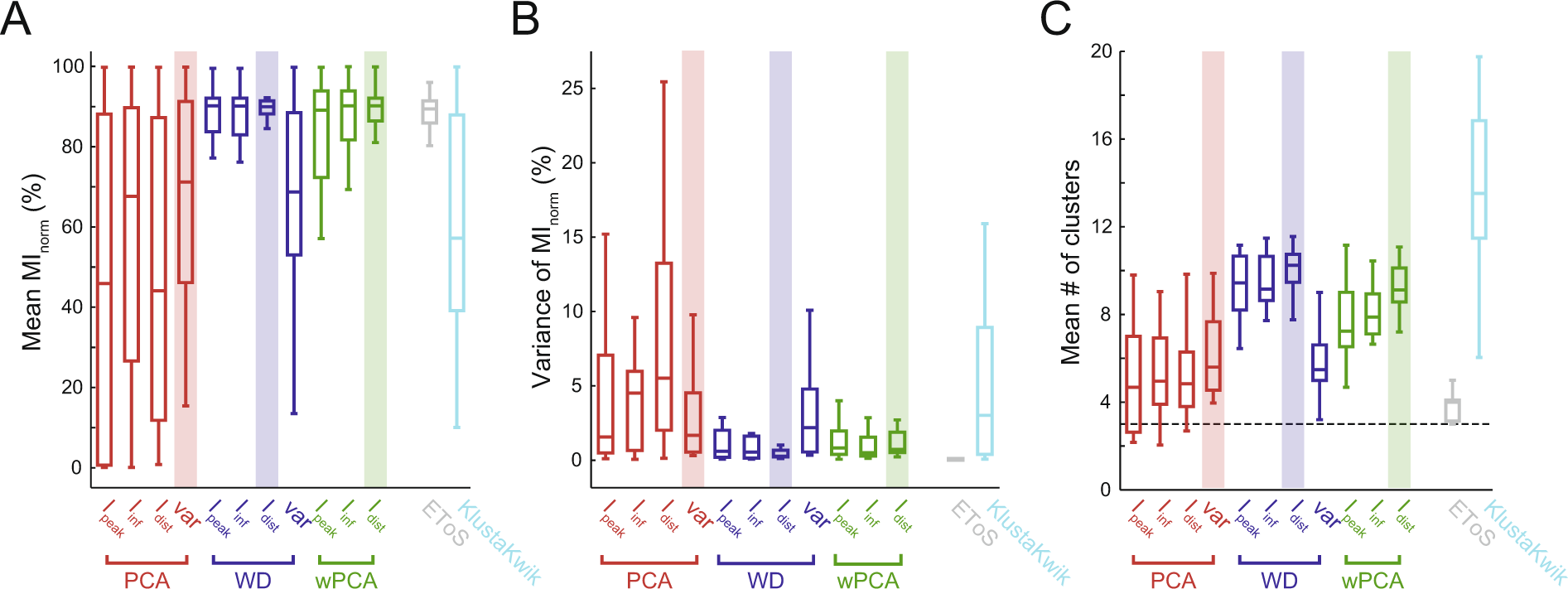
Figure 4

Spike sorting performance in a simulated dataset. (A) Boxplots show the distributions of the mean spike information (MInorm) for each GMM-based feature extraction strategy. Twenty-five sets of 3 neurons from Dataset A were analyzed; for each set, the mean MInorm was computed using 25 runs. Mean MInorm values for EToS and KlustaKwik are also shown. (B,C) Boxplots of MInorm variance (B) and mean number of detected clusters (C) across the 25 runs of each set of neurons. Note that since the GMM-based methods are based on overclustering, the number of clusters was always higher than the true number of neurons (dashed line). Merging of clusters is a common post-processing step for several sorters. Highlights show the best (high performance and low variance) metric of cluster information for each feature extraction approach. The var metric was the most informative for PCA (red), while Idist was the best metric for WD (blue) and wPCA (green).