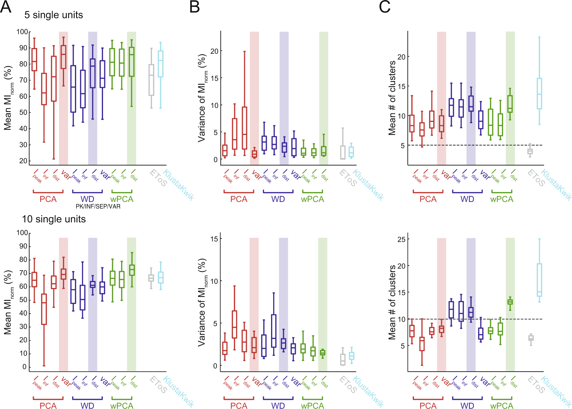
Figure 5

Spike sorting performance using real waveforms. Single units from Dataset B were pulled together in groups of 5 (top) or 10 (bottom) and used to test spike sorting performance. In this dataset, the identity of the extracellularly recorded waveforms was confirmed through simultaneous intracellular recordings. (A–C) Mean spike information (MInorm) (A), MInorm variance (B), and the mean number of detected clusters (C) are shown as in Fig. 4.