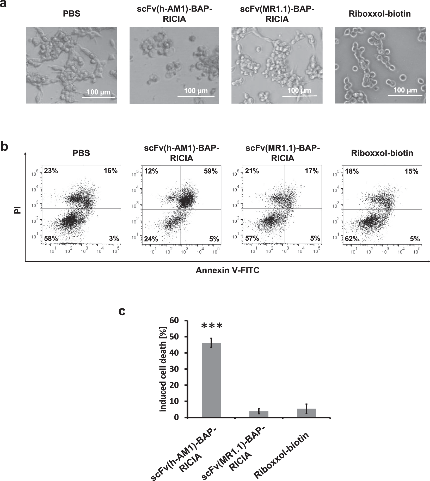
Figure 5

Induction of cellular apoptosis after targeted delivery of scFv(h-AM1)-BAP-RICIA in HEK-BluehTLR3/PSCA reporter cells. (a) Cellular morphology of RICIA- and Riboxxol-biotin-treated HEK-BluehTLR3/PSCA. (b) scFv(h-AM1)-BAP-RICIA-induced apoptosis in HEK-BluehTLR3/PSCA cells was analyzed via Annexin V-FITC/PI staining. (c) Analysis of Annexin V-positive populations revealed a significant induction of cell death in scFv(h-AM1)-BAP-RICIA-treated cells (mean ± SD; ***p < 0.001).